Nota
L'accesso a questa pagina richiede l'autorizzazione. È possibile provare ad accedere o modificare le directory.
L'accesso a questa pagina richiede l'autorizzazione. È possibile provare a modificare le directory.
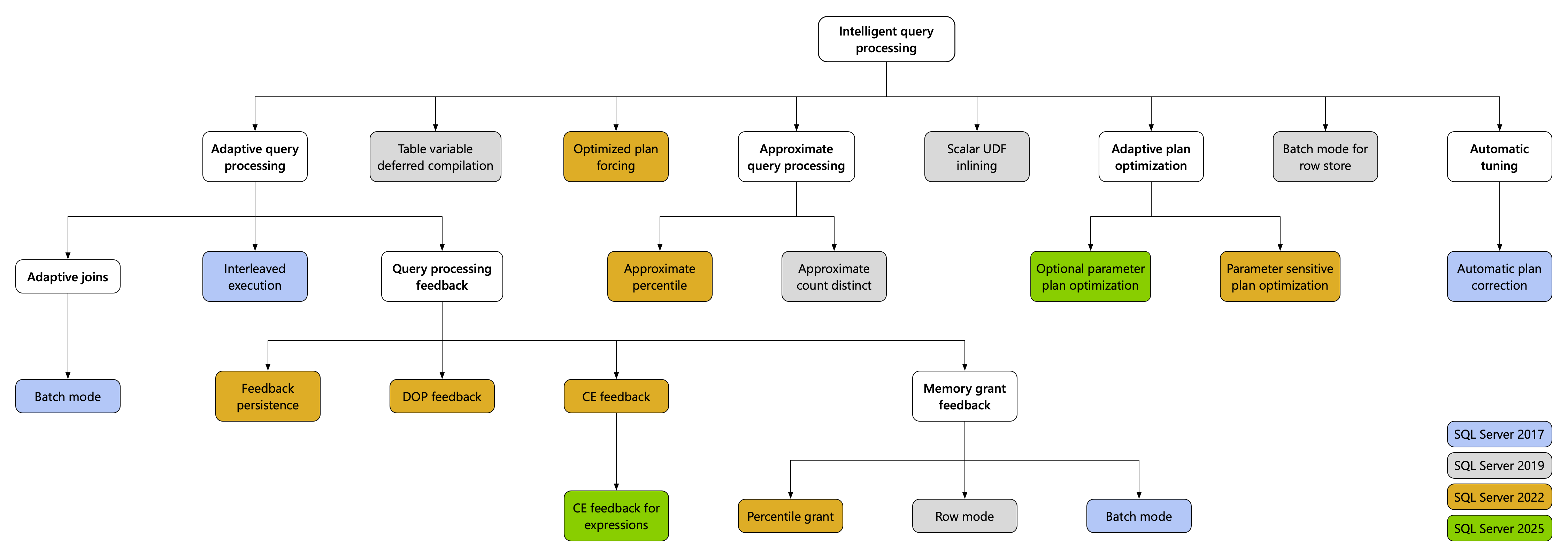
La famiglia di funzionalità di elaborazione di query intelligenti include funzionalità ad ampio spettro che migliorano le prestazioni di carichi di lavoro esistenti con un impegno minimo per l'implementazione. L'immagine seguente illustra in dettaglio la famiglia di funzionalità IQP e quando sono state introdotte per la prima volta per SQL Server. Tutte le funzionalità IQP sono disponibili in Azure SQL Managed Instance e Azure SQL Database. Alcune funzionalità dipendono dal livello di compatibilità del database.
Guardare questo video per una panoramica sull'elaborazione di query intelligenti:
Per demo e codice di esempio delle funzionalità di elaborazione di query intelligenti (IQP), vedere il repository di esempio GitHub.
È possibile impostare automaticamente i carichi di lavoro come idonei all'elaborazione di query intelligenti abilitando il livello di compatibilità applicabile per il database. È possibile impostare questa impostazione usando Transact-SQL. Per esempio:
ALTER DATABASE [WideWorldImportersDW]
SET COMPATIBILITY_LEVEL = 170;
La tabella seguente illustra nel dettaglio tutte le funzionalità di elaborazione di query intelligenti con i rispettivi requisiti per il livello di compatibilità del database. Per informazioni dettagliate su tutte le funzionalità di IQP, incluse le note sulla versione e descrizioni più approfondite, vedere Funzionalità di elaborazione di query intelligenti in dettaglio.
Funzionalità IQP per Azure SQL Database e SQL Server 2025
| Funzionalità IQP | Supportato da Azure SQL Database | Supportato in SQL Server 2025 (17.x) | Description |
|---|---|---|---|
| Ottimizzazione del piano di parametri facoltativa (OPPO) | Sì, a partire dal livello di compatibilità del database 170 | Sì, a partire da SQL Server 2025 (17.x) con livello di compatibilità del database 170 | Sfrutta l'infrastruttura di ottimizzazione dei piani adattivi (Multiplan), introdotta con l'ottimizzazione dei Piani Sensibili ai Parametri (PSPO), che genera più piani da una singola istruzione. La funzionalità può scegliere un piano più ottimale in fase di esecuzione in base al fatto che un parametro sia NULL OR NOT NULL, che migliora le prestazioni per le query che potrebbero altrimenti risultare non ottimali per tali modelli di query. |
| Feedback sulla stima della cardinalità (CE) per le espressioni | Sì, a partire dal livello di compatibilità del database 170 | Sì, a partire da SQL Server 2025 (17.x) con il livello di compatibilità del database 160 | Estende il feedback ce per migliorare le stime della cardinalità per le espressioni ripetute tra query apprendendo dalle esecuzioni precedenti e applicando automaticamente le scelte appropriate del modello ce alle esecuzioni future di tali espressioni. |
| OPTIMIZED_SP_EXECUTESQL | Yes | Sì, a partire da SQL Server 2025 (17.x) | Ridurre efficacemente l'impatto delle tempeste di compilazione. Una tempesta di compilazione è una situazione in cui un numero elevato di query viene compilato contemporaneamente, causando problemi di prestazioni e contesa di risorse. Abilitare questa funzionalità per consentire alle invocazioni di sp_executesql di comportarsi come oggetti, ad esempio procedure memorizzate e trigger, dal punto di vista della compilazione. |
Funzionalità IQP per Azure SQL Database e SQL Server 2022
| Funzionalità IQP | Supportato da Azure SQL Database | Supportato in SQL Server 2022 (16.x) e versioni successive | Description |
|---|---|---|---|
| Join adattivi (Modalità Batch) | Sì, a partire dal livello di compatibilità del database 140 | Sì, a partire da SQL Server 2017 (14.x) con livello di compatibilità del database 140 | I join adattivi selezionano in modo dinamico un tipo di join in fase di esecuzione in base alle righe di input effettive. |
| Conteggio Distinto Approssimato | Yes | Sì, a partire da SQL Server 2019 (15.x) | Fornire informazioni approssimative COUNT DISTINCT per gli scenari di Big Data con il vantaggio di prestazioni elevate e un footprint di memoria ridotto. |
| Percentile approssimativo | Sì, a partire dal livello di compatibilità del database 110 | Sì, a partire da SQL Server 2022 (16.x) con livello di compatibilità 110 | Calcolare rapidamente i percentili per un set di dati di grandi dimensioni con limiti di errore basati su classificazione accettabili per prendere decisioni rapide usando funzioni di aggregazione percentile approssimative. |
| Modalità Batch su Rowstore | Sì, a partire dal livello di compatibilità del database 150 | Sì, a partire da SQL Server 2019 (15.x) con livello di compatibilità 150 | Consente di specificare la modalità batch per i carichi di lavoro del data warehouse relazionale associati alla CPU senza richiedere gli indici columnstore. |
| Feedback sulla stima della cardinalità (CE) | Sì, a partire dal livello di compatibilità del database 160 | Sì, a partire da SQL Server 2022 (16.x) con livello di compatibilità 160 | Adatta automaticamente le stime della cardinalità per le query ripetute per ottimizzare i carichi di lavoro in cui presupposti inefficienti delle stime di cardinalità causano scarse prestazioni delle query. Il feedback CE identificherà e utilizzerà un presupposto del modello più adatto a una determinata query e alla distribuzione dei dati per migliorare la qualità del piano di esecuzione delle query. |
| Feedback sul grado di parallelismo (DOP) | Sì, a partire dal livello di compatibilità del database 160 | Sì, a partire dal livello di compatibilità del database 160 | Adatta automaticamente il grado di parallelismo delle query ripetute per ottimizzare i carichi di lavoro in cui un parallelismo inefficiente può causare problemi di prestazioni. È necessario abilitare Query Store. |
| Esecuzione intrecciata | Sì, a partire dal livello di compatibilità del database 140 | Sì, a partire da SQL Server 2017 (14.x) con livello di compatibilità del database 140 | Utilizza la cardinalità effettiva della funzione con valori di tabella a più istruzioni rilevata durante la prima compilazione invece di una stima fissa. |
| Feedback sull'allocazione della memoria (modalità batch) | Sì, a partire dal livello di compatibilità del database 140 | Sì, a partire da SQL Server 2017 (14.x) con livello di compatibilità del database 140 | Se una query in modalità batch contiene operazioni che spillano su disco, aumentare la memoria per le esecuzioni consecutive. Se una query comporta uno spreco > del 50% della memoria allocata, ridurre la dimensione di concessione di memoria per le esecuzioni consecutive. |
| Feedback sull'allocazione di memoria (modalità riga) | Sì, a partire dal livello di compatibilità del database 150 | Sì, a partire da SQL Server 2019 (15.x) con livello di compatibilità del database 150 | Se una query in modalità riga contiene operazioni che eseguono lo spill su disco, aggiungere altra memoria per le esecuzioni consecutive. Se una query comporta uno spreco > del 50% della memoria allocata, ridurre la dimensione di concessione di memoria per le esecuzioni consecutive. |
| Feedback dell'allocazione di memoria (Percentile) | Sì, abilitato in tutti i database | Sì, a partire da SQL Server 2022 (16.x)) con livello di compatibilità del database 140 | Affronta le limitazioni esistenti del feedback sulle concessioni di memoria in modo non invasivo, incorporando l'esecuzione di query passate per perfezionare il feedback. |
| Persistenza del feedback delle allocazioni di memoria | Sì, abilitato in tutti i database | Sì, a partire da SQL Server 2022 (16.x)) con livello di compatibilità del database 140 | Fornisce nuove funzionalità per mantenere il feedback sulle concessioni di memoria. È necessario abilitare Query Store per il database e impostarlo in modalità READ_WRITE. |
| Persistenza del feedback CE | Sì, a partire dal livello di compatibilità del database 160 | Sì, a partire da SQL Server 2022 (16.x)) con il livello di compatibilità del database 160 | È necessario abilitare Query Store per il database e impostarlo in modalità READ_WRITE. |
| Forzatura del piano ottimizzato con Query Store | Yes | Sì, a partire da SQL Server 2022 (16.x)). | Riduce il sovraccarico di compilazione per le query ripetitive imposte. Per ulteriori informazioni, consultare Forzatura del piano ottimizzato con Query Store. |
| Inlining di funzioni scalari definite dall'utente | Sì, a partire dal livello di compatibilità del database 150 | Sì, a partire da SQL Server 2019 (15.x) con livello di compatibilità del database 150 | Le funzioni definite dall'utente scalari vengono trasformate in espressioni relazionali equivalenti che vengono inserite nella query chiamante, portando spesso a miglioramenti significativi delle prestazioni. |
| Ottimizzazione dei piani sensibili ai parametri | Sì, a partire dal livello di compatibilità del database 160 | Sì, a partire da SQL Server 2022 (16.x) con livello di compatibilità del database 160 | L'ottimizzazione del piano sensibile ai parametri risolve lo scenario in cui un singolo piano memorizzato nella cache per una query con parametri non è ottimale per tutti i possibili valori dei parametri in ingresso, ad esempio distribuzioni di dati non uniformi. |
| Compilazione posticipata delle variabili di tabella | Sì, a partire dal livello di compatibilità del database 150 | Sì, a partire da SQL Server 2019 (15.x) con livello di compatibilità del database 150 | Consente di usare la cardinalità effettiva della variabile tabella rilevata nella prima compilazione invece di una stima fissa. |
Funzionalità IQP per Azure SQL Managed Instance
| Funzionalità IQP | Supportato in Azure SQL Managed Instance | Description |
|---|---|---|
| Join adattivi (Modalità Batch) | Sì, a partire dal livello di compatibilità del database 140 | I join adattivi selezionano in modo dinamico un tipo di join in fase di esecuzione in base alle righe di input effettive. |
| Conteggio Distinto Approssimato | Yes | Fornire informazioni approssimative COUNT DISTINCT per gli scenari di Big Data con il vantaggio di prestazioni elevate e un footprint di memoria ridotto. |
| Percentile approssimativo | Sì, a partire dal livello di compatibilità del database 110 | Calcolare rapidamente i percentili per un set di dati di grandi dimensioni con limiti di errore basati su classificazione accettabili per prendere decisioni rapide usando funzioni di aggregazione percentile approssimative. |
| Modalità Batch su Rowstore | Sì, a partire dal livello di compatibilità del database 150 | Consente di specificare la modalità batch per i carichi di lavoro del data warehouse relazionale associati alla CPU senza richiedere gli indici columnstore. |
| Feedback sulla stima della cardinalità (CE) | Sì, a partire dal livello di compatibilità del database 160 | Adatta automaticamente le stime della cardinalità per le query ripetute per ottimizzare i carichi di lavoro in cui presupposti inefficienti delle stime di cardinalità causano scarse prestazioni delle query. Il feedback CE identificherà e utilizzerà un presupposto del modello più adatto a una determinata query e alla distribuzione dei dati per migliorare la qualità del piano di esecuzione delle query. |
| Feedback sulla stima della cardinalità (CE) per le espressioni | Sì, a partire dal livello di compatibilità del database 160 in Azure SQL Managed Instance, con il SQL Server 2025 o Always-up-to-dateupdate policy. No, per i criteri di aggiornamento SQL Server 2022. | Estende il feedback ce per migliorare le stime della cardinalità per le espressioni ripetute tra query apprendendo dalle esecuzioni precedenti e applicando automaticamente le scelte appropriate del modello ce alle esecuzioni future di tali espressioni. |
| Feedback sul grado di parallelismo (DOP) | Sì, a partire dal livello di compatibilità del database 160 in Azure SQL Managed Instance con il criterio SQL Server 2025 o la politica di aggiornamento sempre aggiornata. No, per i criteri di aggiornamento SQL Server 2022. | Adatta automaticamente il grado di parallelismo delle query ripetute per ottimizzare i carichi di lavoro in cui un parallelismo inefficiente può causare problemi di prestazioni. È necessario abilitare Query Store. |
| Esecuzione intrecciata | Sì, a partire dal livello di compatibilità del database 140 | Utilizza la cardinalità effettiva della funzione con valori di tabella a più istruzioni rilevata durante la prima compilazione invece di una stima fissa. |
| Feedback sull'allocazione della memoria (modalità batch) | Sì, a partire dal livello di compatibilità del database 140 | Se una query in modalità batch contiene operazioni che spillano su disco, aumentare la memoria per le esecuzioni consecutive. Se una query comporta uno spreco > del 50% della memoria allocata, ridurre la dimensione di concessione di memoria per le esecuzioni consecutive. |
| Feedback sull'allocazione di memoria (modalità riga) | Sì, a partire dal livello di compatibilità del database 150 | Se una query in modalità riga contiene operazioni che eseguono lo spill su disco, aggiungere altra memoria per le esecuzioni consecutive. Se una query comporta uno spreco > del 50% della memoria allocata, ridurre la dimensione di concessione di memoria per le esecuzioni consecutive. |
| Feedback dell'allocazione di memoria (Percentile) | Sì, a partire dal livello di compatibilità del database 160 | Affronta le limitazioni esistenti del feedback sulle concessioni di memoria in modo non invasivo, incorporando l'esecuzione di query passate per perfezionare il feedback. |
| Concessione di memoria, persistenza del feedback sulla stima di cardinalità (CE) e sul grado di parallelismo (DOP) | Sì, a partire dal livello di compatibilità del database 160 | Fornisce nuove funzionalità per mantenere il feedback sulle concessioni di memoria. Il feedback di stima di cardinalità (CE) e grado di parallelismo (DOP) è sempre persistente. È necessario abilitare Query Store per il database e impostarlo in modalità READ_WRITE. |
| Ottimizzazione del piano di parametri facoltativa (OPPO) | Sì, a partire dal livello di compatibilità del database 170 in Azure SQL Managed Instance con il SQL Server 2025 o la politica di aggiornamento Always-up-to-date. No, per i criteri di aggiornamento SQL Server 2022. | Sfrutta l'infrastruttura di ottimizzazione dei piani adattivi (Multiplan), introdotta con l'ottimizzazione dei Piani Sensibili ai Parametri (PSPO), che genera più piani da una singola istruzione. La funzionalità può scegliere un piano più ottimale in fase di esecuzione in base al fatto che un parametro sia NULL OR NOT NULL, che migliora le prestazioni per le query che potrebbero altrimenti risultare non ottimali per tali modelli di query. |
| Forzatura del piano ottimizzato con Query Store | No | Riduce il sovraccarico di compilazione per le query ripetitive imposte. Per ulteriori informazioni, consultare Forzatura del piano ottimizzato con Query Store. |
| Ottimizzazione dei piani sensibili ai parametri | Sì, a partire dal livello di compatibilità del database 160 | L'ottimizzazione del piano di riservatezza dei parametri risolve lo scenario in cui un singolo piano memorizzato nella cache per una query con parametri non è ottimale per tutti i possibili valori dei parametri in ingresso, ad esempio distribuzioni di dati non uniformi. |
| Inlining di funzioni scalari definite dall'utente | Sì, a partire dal livello di compatibilità del database 150 | Le funzioni definite dall'utente scalari vengono trasformate in espressioni relazionali equivalenti che vengono inserite nella query chiamante, portando spesso a miglioramenti significativi delle prestazioni. |
| Compilazione posticipata delle variabili di tabella | Sì, a partire dal livello di compatibilità del database 150 | Consente di usare la cardinalità effettiva della variabile tabella rilevata nella prima compilazione invece di una stima fissa. |
Funzionalità IQP per SQL Server 2019
| Funzionalità IQP | Supportato in SQL Server 2019 (15.x) | Description |
|---|---|---|
| Join adattivi (Modalità Batch) | Sì, a partire da SQL Server 2017 (14.x) con livello di compatibilità del database 140 | I join adattivi selezionano in modo dinamico un tipo di join in fase di esecuzione in base alle righe di input effettive. |
| Conteggio Distinto Approssimato | Yes | Fornire informazioni approssimative COUNT DISTINCT per gli scenari di Big Data con il vantaggio di prestazioni elevate e un footprint di memoria ridotto. |
| Modalità Batch su Rowstore | Sì, a partire dal livello di compatibilità del database 150 | Consente di specificare la modalità batch per i carichi di lavoro del data warehouse relazionale associati alla CPU senza richiedere gli indici columnstore. |
| Esecuzione intrecciata | Sì, a partire dal livello di compatibilità del database 140 | Usare la cardinalità effettiva della funzione con valori di tabella a istruzioni multiple rilevata alla prima compilazione invece di un'ipotesi fissa. |
| Feedback sull'allocazione della memoria (modalità batch) | Sì, a partire dal livello di compatibilità del database 140 | Se una query in modalità batch contiene operazioni che spillano su disco, aumentare la memoria per le esecuzioni consecutive. Se una query comporta uno spreco > del 50% della memoria allocata, ridurre la dimensione di concessione di memoria per le esecuzioni consecutive. |
| Feedback sull'allocazione di memoria (modalità riga) | Sì, a partire dal livello di compatibilità del database 150 | Se una query in modalità riga contiene operazioni che eseguono lo spill su disco, aggiungere altra memoria per le esecuzioni consecutive. Se una query comporta uno spreco > del 50% della memoria allocata, ridurre la dimensione di concessione di memoria per le esecuzioni consecutive. |
| Inlining di funzioni scalari definite dall'utente | Sì, a partire dal livello di compatibilità del database 150 | Le funzioni definite dall'utente scalari vengono trasformate in espressioni relazionali equivalenti che vengono inserite nella query chiamante, portando spesso a miglioramenti significativi delle prestazioni. |
| Compilazione posticipata delle variabili di tabella | Sì, a partire dal livello di compatibilità del database 150 | Consente di usare la cardinalità effettiva della variabile tabella rilevata nella prima compilazione invece di una stima fissa. |
Funzionalità IQP per SQL Server 2017
| Funzionalità IQP | Supportato in SQL Server 2017 (14.x) | Description |
|---|---|---|
| Join adattivi (Modalità Batch) | Sì, a partire da SQL Server 2017 (14.x) con livello di compatibilità del database 140 | I join adattivi selezionano in modo dinamico un tipo di join in fase di esecuzione in base alle righe di input effettive. |
| Conteggio Distinto Approssimato | Yes | Fornire informazioni approssimative COUNT DISTINCT per gli scenari di Big Data con il vantaggio di prestazioni elevate e un footprint di memoria ridotto. |
| Esecuzione intrecciata | Sì, a partire dal livello di compatibilità del database 140 | Usare la cardinalità effettiva della funzione con valori di tabella a istruzioni multiple rilevata alla prima compilazione invece di un'ipotesi fissa. |
| Feedback sull'allocazione della memoria (modalità batch) | Sì, a partire dal livello di compatibilità del database 140 | Se una query in modalità batch contiene operazioni che spillano su disco, aumentare la memoria per le esecuzioni consecutive. Se una query comporta uno spreco > del 50% della memoria allocata, ridurre la dimensione di concessione di memoria per le esecuzioni consecutive. |
Requisito del Query Store
Molte delle funzionalità di elaborazione delle query di intelligent richiedono l'abilitazione del Query Store per trarre vantaggio dal database utente. Per abilitare la Query Store, vedere Enable the Query Store.
Contenuti correlati
- Funzionalità di elaborazione di query intelligenti in dettaglio
- Joins (SQL Server)
- Modalità di esecuzione
- Guida sull'architettura di elaborazione delle query
- Riferimento dell'operatore per piani di esecuzione logici e fisici
- Novità di SQL Server 2017
- Novità di SQL Server 2019
- Novità di SQL Server 2022
- Feedback sul conferimento delle risorse di memoria
- Dimostrazione dell'elaborazione intelligente delle query
- Elaborazione delle costanti e valutazione delle espressioni
- Dimostrazioni di elaborazione delle query intelligenti su GitHub
- Performance Center per SQL Server Database Engine e Azure SQL Database
- Monitoraggio delle prestazioni usando il Query Store
- Le migliori pratiche per il monitoraggio dei carichi di lavoro con Query Store