此浏览器不再受支持。
请升级到 Microsoft Edge 以使用最新的功能、安全更新和技术支持。
注意
访问此页面需要授权。 可以尝试登录或更改目录。
访问此页面需要授权。 可以尝试更改目录。
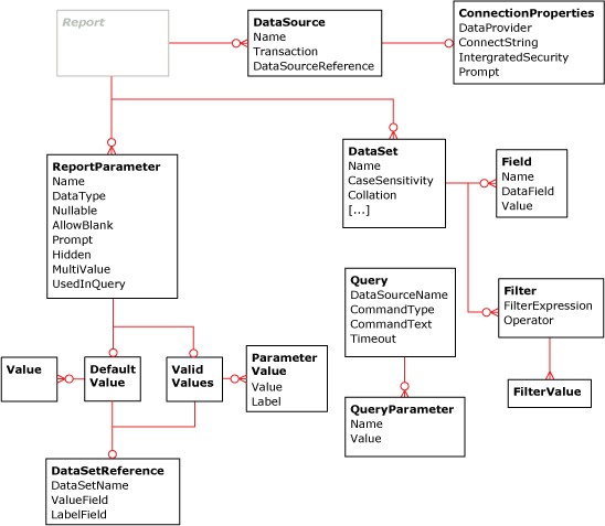
以下关系图以报表定义语言 (RDL) 展示一些报表数据元素的关系。
报表定义语言 XML 架构
连接到报表数据