Dela via


Felsöka långsam SQL Server-prestanda som orsakas av I/O-problem

Gäller för: SQL Server

Den här artikeln innehåller vägledning om vilka I/O-problem som orsakar långsamma SQL Server-prestanda och hur du felsöker problemen.

Definiera långsamma I/O-prestanda

Prestandaövervakningsräknare används för att fastställa långsamma I/O-prestanda. Dessa räknare mäter hur snabbt I/O-undersystemet betjänar varje I/O-begäran i genomsnitt när det gäller klocktid. De specifika prestandaövervakarräknare som mäter I/O-svarstid i Windows är Avg Disk sec/ Read, Avg. Disk sec/Writeoch Avg. Disk sec/Transfer (kumulativa för både läsningar och skrivningar).

I SQL Server fungerar saker på samma sätt. Vanligtvis tittar du på om SQL Server rapporterar några I/O-flaskhalsar mätt i klocktid (millisekunder). SQL Server gör I/O-begäranden till operativsystemet genom att anropa Win32-funktionerna, till exempel WriteFile(), ReadFile(), WriteFileGather()och ReadFileScatter(). När den publicerar en I/O-begäran, mäter SQL Server tiden för begäran och rapporterar varaktigheten för begäran med hjälp av väntetyper. SQL Server använder väntetyper för att ange I/O-väntetider på olika platser i produkten. I/O-relaterade väntetider är:

Om dessa väntetider överskrider 10–15 millisekunder konsekvent anses I/O vara en flaskhals.

Anmärkning

För att sätta saker i sitt sammanhang och ge perspektiv har Microsoft CSS i felsökningsvärlden för SQL Server observerat fall där en I/O-begäran tog över en sekund och upp till 15 sekunder per överföring – sådana I/O-system behöver optimering. Omvänt har Microsoft CSS sett system där dataflödet ligger under en millisekunder/överföring. Med dagens SSD/NVMe-teknik varierar de annonserade dataflödena i tiotals mikrosekunder per överföring. Därför är siffran 10–15 millisekunder/överföring ett mycket ungefärligt tröskelvärde som vi har valt baserat på den samlade upplevelsen mellan Windows- och SQL Server-tekniker genom åren. När talen överskrider det här ungefärliga tröskelvärdet börjar SQL Server-användare vanligtvis se svarstider i sina arbetsbelastningar och rapportera dem. I slutändan definieras det förväntade dataflödet för ett I/O-undersystem av tillverkaren, modellen, konfigurationen, arbetsbelastningen och potentiellt flera andra faktorer.

Metodologi

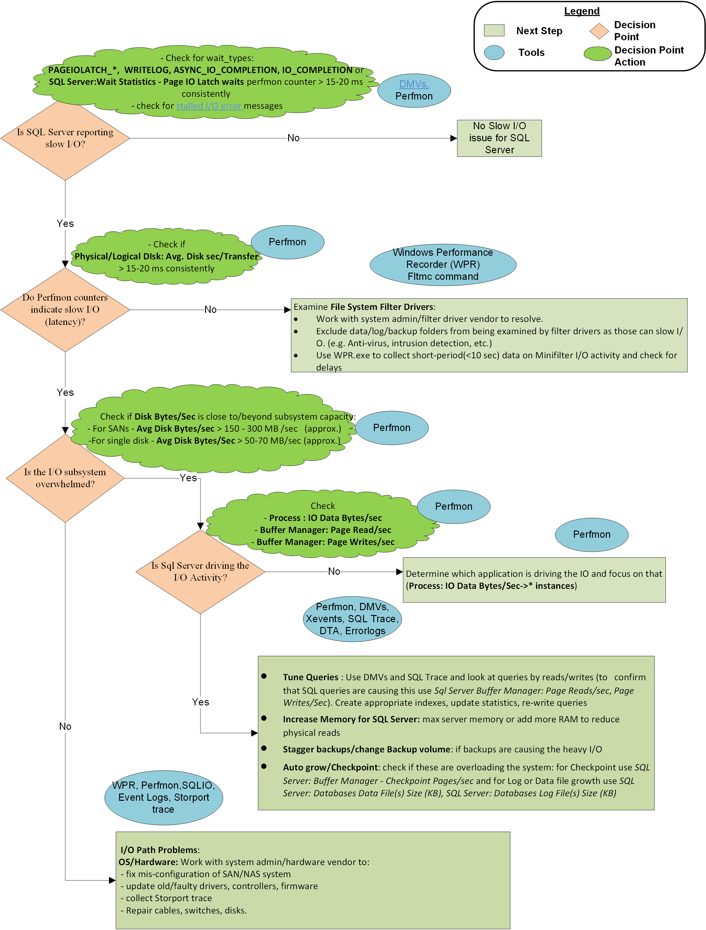
Ett flödesdiagram i slutet av den här artikeln beskriver den metod som Microsoft CSS använder för att hantera långsamma I/O-problem med SQL Server. Det är inte en fullständig eller exklusiv metod men har visat sig vara användbar för att isolera problemet och lösa det.

Metoden beskrivs i följande steg:

Steg 1: Rapporterar SQL Server långsamt I/O?

SQL Server kan rapportera I/O-svarstid på flera sätt:

  • I/O-väntetyper
  • DMV sys.dm_io_virtual_file_stats
  • Fellogg eller programhändelselogg

I/O-väntetyper

Kontrollera om I/O-svarstiden rapporteras av SQL Server-väntetyper. Värdena PAGEIOLATCH_*, WRITELOGoch ASYNC_IO_COMPLETION och värdena för flera andra mindre vanliga väntetyper bör vanligtvis ligga under 10–15 millisekunder per I/O-begäran. Om dessa värden är större konsekvent finns det ett I/O-prestandaproblem och kräver ytterligare undersökning. Följande fråga kan hjälpa dig att samla in den här diagnostikinformationen i systemet:

#replace with server\instance or server for default instance
$sqlserver_instance = "server\instance" 

for ([int]$i = 0; $i -lt 100; $i++)
{
   
  sqlcmd -E -S $sqlserver_instance -Q "SELECT r.session_id, r.wait_type, r.wait_time as wait_time_ms`
                                       FROM sys.dm_exec_requests r JOIN sys.dm_exec_sessions s `
                                        ON r.session_id = s.session_id `
                                       WHERE wait_type in ('PAGEIOLATCH_SH', 'PAGEIOLATCH_EX', 'WRITELOG', `
                                        'IO_COMPLETION', 'ASYNC_IO_COMPLETION', 'BACKUPIO')`
                                       AND is_user_process = 1"

  Start-Sleep -s 2
}

Filstatistik i sys.dm_io_virtual_file_stats

Kör följande fråga för att visa svarstiden på databasfilnivå som rapporterats i SQL Server:

#replace with server\instance or server for default instance
$sqlserver_instance = "server\instance" 

sqlcmd -E -S $sqlserver_instance -Q "SELECT   LEFT(mf.physical_name,100),   `
         ReadLatency = CASE WHEN num_of_reads = 0 THEN 0 ELSE (io_stall_read_ms / num_of_reads) END, `
         WriteLatency = CASE WHEN num_of_writes = 0 THEN 0 ELSE (io_stall_write_ms / num_of_writes) END, `
         AvgLatency =  CASE WHEN (num_of_reads = 0 AND num_of_writes = 0) THEN 0 `
                        ELSE (io_stall / (num_of_reads + num_of_writes)) END,`
         LatencyAssessment = CASE WHEN (num_of_reads = 0 AND num_of_writes = 0) THEN 'No data' ELSE `
               CASE WHEN (io_stall / (num_of_reads + num_of_writes)) < 2 THEN 'Excellent' `
                    WHEN (io_stall / (num_of_reads + num_of_writes)) BETWEEN 2 AND 5 THEN 'Very good' `
                    WHEN (io_stall / (num_of_reads + num_of_writes)) BETWEEN 6 AND 15 THEN 'Good' `
                    WHEN (io_stall / (num_of_reads + num_of_writes)) BETWEEN 16 AND 100 THEN 'Poor' `
                    WHEN (io_stall / (num_of_reads + num_of_writes)) BETWEEN 100 AND 500 THEN  'Bad' `
                    ELSE 'Deplorable' END  END, `
         [Avg KBs/Transfer] =  CASE WHEN (num_of_reads = 0 AND num_of_writes = 0) THEN 0 `
                    ELSE ((([num_of_bytes_read] + [num_of_bytes_written]) / (num_of_reads + num_of_writes)) / 1024) END, `
         LEFT (mf.physical_name, 2) AS Volume, `
         LEFT(DB_NAME (vfs.database_id),32) AS [Database Name]`
       FROM sys.dm_io_virtual_file_stats (NULL,NULL) AS vfs  `
       JOIN sys.master_files AS mf ON vfs.database_id = mf.database_id `
         AND vfs.file_id = mf.file_id `
       ORDER BY AvgLatency DESC"

Titta på kolumnerna AvgLatency och LatencyAssessment för att förstå svarstidsinformationen.

Fel 833 rapporterades i felloggen eller programhändelseloggen

I vissa fall kan du observera fel 833 SQL Server has encountered %d occurrence(s) of I/O requests taking longer than %d seconds to complete on file [%ls] in database [%ls] (%d) i felloggen. Du kan kontrollera SQL Server-felloggarna i systemet genom att köra följande PowerShell-kommando:

Get-ChildItem -Path "c:\program files\microsoft sql server\mssql*" -Recurse -Include Errorlog |
   Select-String "occurrence(s) of I/O requests taking longer than Longer than 15 secs"

Mer information om det här felet finns också i avsnittet MSSQLSERVER_833 .

Steg 2: Anger Perfmon-räknare I/O-svarstid?

Om SQL Server rapporterar I/O-svarstidsfördröjning bör du kontrollera OS-räknarna. Du kan avgöra om det finns ett I/O-problem genom att undersöka svarstidsräknaren Avg Disk Sec/Transfer. Följande kodfragment anger ett sätt att samla in den här informationen via PowerShell. Den samlar in räknare på alla diskvolymer: "_total". Ändra till en viss enhetsvolym (till exempel "D:"). Kör följande fråga i SQL Server för att ta reda på vilka volymer som är värdar för dina databasfiler:

#replace with server\instance or server for default instance
$sqlserver_instance = "server\instance" 
sqlcmd -E -S $sqlserver_instance -Q "SELECT DISTINCT LEFT(volume_mount_point, 32) AS volume_mount_point `
                                     FROM sys.master_files f `
                                     CROSS APPLY sys.dm_os_volume_stats(f.database_id, f.file_id) vs"

Samla in Avg Disk Sec/Transfer mått på valfri volym:

clear
$cntr = 0 

# replace with your server name, unless local computer
$serverName = $env:COMPUTERNAME

# replace with your volume name - C: , D:, etc
$volumeName = "_total"

$Counters = @(("\\$serverName" +"\LogicalDisk($volumeName)\Avg. disk sec/transfer"))

$disksectransfer = Get-Counter -Counter $Counters -MaxSamples 1 
$avg = $($disksectransfer.CounterSamples | Select-Object CookedValue).CookedValue

Get-Counter -Counter $Counters -SampleInterval 2 -MaxSamples 30 | ForEach-Object {
$_.CounterSamples | ForEach-Object {
   [pscustomobject]@{
      TimeStamp = $_.TimeStamp
      Path = $_.Path
      Value = ([Math]::Round($_.CookedValue, 5))
         turn = $cntr = $cntr +1
         running_avg = [Math]::Round(($avg = (($_.CookedValue + $avg) / 2)), 5)  
         
   } | Format-Table
     }
   }

   write-host "Final_Running_Average: $([Math]::Round( $avg, 5)) sec/transfer`n"
  
   if ($avg -gt 0.01)
   {
     Write-Host "There ARE indications of slow I/O performance on your system"
   }
   else
   {
     Write-Host "There is NO indication of slow I/O performance on your system"
   }

Om värdena för den här räknaren konsekvent ligger över 10–15 millisekunder måste du titta närmare på problemet. Tillfälliga toppar räknas inte i de flesta fall, men se till att dubbelkolla varaktigheten för en topp. Om toppen varade i en minut eller mer, är det mer en platå än en spik.

Om prestandaövervakarens räknare inte rapporterar svarstid, men SQL Server gör det, är problemet mellan SQL Server och Partitionshanteraren, dvs. filterdrivrutiner. Partitionshanteraren är ett I/O-lager där operativsystemet samlar in Perfmon-räknare. Åtgärda svarstiden genom att säkerställa rätt undantag för filterdrivrutiner och lösa problem med filterdrivrutiner. Filterdrivrutiner används av program som antivirusprogram, säkerhetskopieringslösningar, kryptering, komprimering och så vidare. Du kan använda det här kommandot för att lista filterdrivrutiner på systemen och de volymer som de ansluter till. Sedan kan du leta upp drivrutinsnamnen och programvaruleverantörerna i artikeln Allokerade filterhöjder .

fltmc instances

Mer information finns i Så här väljer du antivirusprogram som ska köras på datorer som kör SQL Server.

Undvik att använda EFS (Encrypting File System) och filsystemkomprimering eftersom de gör att asynkron I/O blir synkront och därför långsammare. Mer information finns i artikeln Asynkron disk-I/O visas som synkron i Windows .

Steg 3: Överbelastas I/O-undersystemet bortom kapaciteten?

Om SQL Server och operativsystemet anger att I/O-undersystemet är långsamt kontrollerar du om orsaken är att systemet överbelastas bortom kapaciteten. Du kan kontrollera kapaciteten genom att titta på I/O-räknare Disk Bytes/Sec, Disk Read Bytes/Seceller Disk Write Bytes/Sec. Kontrollera med systemadministratören eller maskinvaruleverantören om de förväntade dataflödesspecifikationerna för ditt SAN (eller andra I/O-undersystem). Du kan till exempel överföra högst 200 MB/s av I/O via ett 2 GB/sek HBA-kort eller en dedikerad port på 2 GB/sek på en SAN-switch. Den förväntade dataflödeskapaciteten som definieras av en maskinvarutillverkare definierar hur du går vidare härifrån.

clear

$serverName = $env:COMPUTERNAME
$Counters = @(
   ("\\$serverName" +"\PhysicalDisk(*)\Disk Bytes/sec"),
   ("\\$serverName" +"\PhysicalDisk(*)\Disk Read Bytes/sec"),
   ("\\$serverName" +"\PhysicalDisk(*)\Disk Write Bytes/sec")
   )
Get-Counter -Counter $Counters -SampleInterval 2 -MaxSamples 20 | ForEach-Object  {
$_.CounterSamples | ForEach-Object       {
   [pscustomobject]@{
      TimeStamp = $_.TimeStamp
      Path = $_.Path
      Value = ([Math]::Round($_.CookedValue, 3)) }
    }
 }

Steg 4: Ligger SQL Server bakom den tunga I/O-aktiviteten?

Om I/O-undersystemet är överbelastat bortom kapaciteten kan du ta reda på om SQL Server är den skyldige genom att titta på Buffer Manager: Page Reads/Sec (den vanligaste boven) och Page Writes/Sec (mycket mindre vanligt) för den specifika instansen. Om SQL Server är den huvudsakliga I/O-drivrutinen och I/O-volymen ligger utanför vad systemet kan hantera, kan du arbeta med programutvecklingsteamen eller programleverantören för att:

  • Finjustera frågor, till exempel: bättre index, uppdatera statistik, skriva om frågor och göra om databasen.
  • Öka maximalt serverminne eller lägg till mer RAM-minne i systemet. Mer RAM kommer att cacha fler data eller indexerade sidor utan att behöva läsa om från disken ofta, vilket minskar I/O-aktiviteten. Ökat minne kan också minska Lazy Writes/sec, vilket drivs av Lazy Writer-tömningar när det ofta finns ett behov av att lagra fler databassidor i det begränsade tillgängliga minnet.
  • Om du upptäcker att sidskrivningar är källan till tung I/O-aktivitet, undersök Buffer Manager: Checkpoint pages/sec för att se om det beror på massiva sidspolningar som krävs för att uppfylla kraven i konfigurationen för återställningsintervall. Du kan antingen använda indirekta kontrollpunkter för att jämna ut I/O över tid eller öka maskinvaru-I/O-dataflödet.

Orsaker

I allmänhet är följande problem de övergripande orsakerna till att SQL Server-frågor lider av I/O-svarstid:

  • Maskinvaruproblem:

    • En SAN-felkonfiguration (växel, kablar, HBA, lagring)

    • Överskred I/O-kapaciteten (obalanserad i hela SAN-nätverket, inte bara serverdelslagring)

    • Problem med drivrutiner eller inbyggd programvara

    Maskinvaruleverantörer och/eller systemadministratörer måste vara engagerade i det här skedet.

  • Frågeproblem: SQL Server överbelastar diskvolymer med I/O-begäranden och belastar I/O-undersystemet bortom dess kapacitet, vilket gör att I/O-överföringshastigheten blir hög. I det här fallet är lösningen att hitta de frågor som orsakar ett stort antal logiska läsningar (eller skrivningar) och finjustera dessa frågor för att minimera disk-I/O-användning av lämpliga index är det första steget för att göra det. Håll också statistiken uppdaterad eftersom de ger frågeoptimeraren tillräckligt med information för att välja den bästa planen. Felaktig databasdesign och frågedesign kan också leda till en ökning av I/O-problem. Därför kan omdesign av frågor och ibland tabeller hjälpa till med förbättrad I/O.

  • Filterdrivrutiner: SQL Server I/O-svaret kan påverkas allvarligt om filsystemfilterdrivrutiner bearbetar tung I/O-trafik. Lämpliga filundantag från antivirusgenomsökning och korrekt design av filterdrivrutiner från programvaruleverantörer rekommenderas för att förhindra påverkan på I/O-prestanda.

  • Andra program: Ett annat program på samma dator med SQL Server kan mätta I/O-sökvägen med överdrivna läs- eller skrivbegäranden. Den här situationen kan överbelasta I/O-undersystemet bortom kapacitetsgränserna och orsaka långsam I/O-prestanda på SQL Server. Identifiera programmet och justera det eller flytta det någon annanstans för att eliminera dess inverkan på I/O-stacken.

Grafisk representation av metoden

Visuell representation av metoden för att korrigera långsamma I/O-problem med SQL Server.

Följande är beskrivningar av vanliga väntetyper som observerats i SQL Server när disk-I/O-problem rapporteras.

PAGEIOLATCH_EX

Inträffar när en aktivitet väntar på en spärr för en data- eller indexsida (buffert) i en I/O-begäran. Spärrbegäran är i exklusivt läge. Ett exklusivt läge används när bufferten skrivs till disk. Långa väntetider kan tyda på problem med diskundersystemet.

PAGEIOLATCH_SH

Inträffar när en aktivitet väntar på en spärr för en data- eller indexsida (buffert) i en I/O-begäran. Spärrbegäran är i delat läge. Det delade läget används när bufferten läses från disken. Långa väntetider kan tyda på problem med diskundersystemet.

PAGEIOLATCH_UP

Inträffar när en aktivitet väntar på en spärr för en buffert i en I/O-begäran. Spärrbegäran är i uppdateringsläge. Långa väntetider kan tyda på problem med diskundersystemet.

WRITELOG

Inträffar när en aktivitet väntar på att en transaktionslogg ska tömmas. En tömning inträffar när Log Manager skriver sitt tillfälliga innehåll till disken. Vanliga åtgärder som orsakar loggflöden är transaktionskompletteringar och kontrollpunkter.

Vanliga orsaker till långa väntetider WRITELOG är:

  • Svarstid för transaktionsloggdiskar: Det här är den vanligaste orsaken till WRITELOG väntetider. I allmänhet rekommenderar vi att du behåller data och loggfiler på separata volymer. Transaktionsloggskrivningar är sekventiella skrivningar medan läsning eller skrivning av data från en datafil är slumpmässig. Om du blandar data och loggfiler på en enhetsvolym (särskilt konventionella snurrande diskenheter) orsakas för hög diskhuvudförflyttning.

  • För många VLFs: För många virtuella loggfiler (VLFs) kan orsaka WRITELOG väntetider. För många VLF:er kan orsaka andra typer av problem, till exempel en lång återhämtningsprocess.

  • För många små transaktioner: Även om stora transaktioner kan leda till blockering kan för många små transaktioner leda till en annan uppsättning problem. Om du inte uttryckligen påbörjar en transaktion resulterar alla infognings-, borttagnings- eller uppdateringstransaktioner i en transaktion (vi anropar den här automatiska transaktionen). Om du gör 1 000 infogningar i en loop genereras 1 000 transaktioner. Varje transaktion i det här exemplet måste committeras, vilket resulterar i en tömning av transaktionsloggen och 1 000 transaktionstömningar. Om möjligt kan du gruppera enskilda uppdateringar, ta bort eller infoga i en större transaktion för att minska transaktionsloggens tömningar och öka prestandan. Den här åtgärden kan leda till färre WRITELOG väntetider.

  • Schemaläggningsproblem gör att Log Writer-trådar inte schemaläggs tillräckligt snabbt: Före SQL Server 2016 utförde en enda Log Writer-tråd alla loggskrivningar. Om det uppstod problem med trådschemaläggning (till exempel hög CPU) kan både Loggskrivare-tråden och loggspolningar fördröjas. I SQL Server 2016 lades upp till fyra Log Writer-trådar till för att öka loggskrivningsdataflödet. Se SQL 2016 – det kör bara snabbare: Flera loggskrivningsarbetare. I SQL Server 2019 har upp till åtta Log Writer-trådar lagts till, vilket förbättrar dataflödet ännu mer. I SQL Server 2019 kan varje vanlig arbetstråd också göra loggskrivningar direkt i stället för att publicera till Loggskrivare-tråden. Med dessa förbättringar WRITELOG skulle väntetider sällan utlösas av schemaläggningsproblem.

ASYNC_IO_COMPLETION

Inträffar när några av följande I/O-aktiviteter inträffar:

  • Massinfogningsleverantören ("Insert Bulk") använder den här väntetypen när man utför I/O.
  • Läser Ångra fil i LogShipping och dirigerar Async I/O för loggleverans.
  • Läsa verklig data från datafilerna under en säkerhetskopiering.

IO_COMPLETION

Inträffar i väntan på att I/O-åtgärder ska slutföras. Den här väntetypen omfattar vanligtvis I/Os som inte är relaterade till datasidor (buffertar). Exempel:

  • Läsning och skrivning av sort/hash-resultat från/till disk under ett spill (kontrollera prestanda för tempdb-lagring ).
  • Läser och skriver eager spools till disk (kontrollera tempdb-lagringen).
  • Läsa loggblock från transaktionsloggen (under alla åtgärder som gör att loggen läses från disken, till exempel återställning).
  • Läser en sida från disken när databasen inte har konfigurerats än.
  • Kopiera sidor till en ögonblicksbild av databasen (Copy-on-Write).
  • Stänger databasfil och filavkomprimering.

BACKUPIO

Inträffar när en säkerhetskopieringsaktivitet väntar på data eller väntar på att en buffert ska lagra data. Den här typen är inte typisk, förutom när en uppgift väntar på montering av magnetband.