Dela via


Nyheter i SQL Server 2025

Gäller för: SQL Server 2025 (17.x)

SQL Server 2025 (17.x) bygger på tidigare versioner för att växa SQL Server som en plattform som ger dig val av utvecklingsspråk, datatyper, lokala miljöer eller molnmiljöer och operativsystem.

Den här artikeln sammanfattar de nya funktionerna och förbättringarna för SQL Server 2025 (17.x).

 

Hämta SQL Server 2025

Get SQL Server 2025.

Recension:

Använd latest tools för bästa upplevelse med SQL Server 2025 (17.x).

Versionsändringar

Standardutgåva

  • Ökade kapacitetsgränser för SQL Server 2025 (17.x) Standard Edition:

    • Maximal beräkningskapacitet som används av en enda instans: begränsad till mindre än 4 sockets eller 32 kärnor.
    • Maximalt minne för buffertpool per instans av SQL Server 2025 (17,x): 256 GB.
  • Resursguvernören är nu tillgänglig i standard- och standardutvecklarversionerna med samma funktioner som i Enterprise-utgåvan.

Webbupplaga

  • Webbutgåvan har upphört. Mer information finns i avsnittet Product Changes i blogginlägget SQL Server 2025 GA.

Express-utgåva (Express edition)

Ökade kapacitetsgränser för expressversionen SQL Server 2025 (17.x):

  • Maximalstorlek på relationsdatabas: 50 GB.
  • Express-utgåva med avancerade tjänster (SQLEXPRADV) har upphört.
    • Express Edition innehåller nu alla funktioner som tidigare var tillgängliga i Express Edition med Advanced Services.

Nya utvecklarversioner

Följande kostnadsfria utgåvor är utformade för att tillhandahålla alla funktioner i deras motsvarande betalda utgåvor. De kan användas för att utveckla SQL Server program utan att kräva en betald licens.

Information om funktioner per utgåva kan granskas i Editions och funktioner som stöds i SQL Server 2025.

Standard Developer Edition

SQL Server 2025 Standard Developer Edition är en kostnadsfri utgåva som är licensierad för utveckling. Den innehåller alla funktioner i SQL Server Standard Edition.

  • Utveckla nya program för Standard Edition.

  • Konfigurera en mellanlagringsmiljö för att certifiera uppgraderingen av ett befintligt program från Standard-utgåvan till SQL Server 2025 Standard Edition innan du distribuerar det i produktion.

Enterprise Developer-utgåva

SQL Server 2025 Enterprise Developer Edition innehåller SQL Server Enterprise Edition-funktioner.

  • Utveckla nya program för Enterprise Edition.

Funktionellt likvärdigt med Developer Edition i tidigare versioner.

Funktionshöjdpunkter

I följande avsnitt identifieras funktioner som har förbättrats eller introducerats i SQL Server 2025 (17.x).

AI (artificiell intelligens)

Ny funktion eller uppdatering Detaljer
GitHub Copilot i SQL Server Management Studio Ställ frågor. Få svar från dina data.
Datatyp för vektor Lagra vektordata som är optimerade för åtgärder som likhetssökning och maskininlärningsprogram. Vektorer lagras i ett optimerat binärt format men exponeras som JSON-matriser för enkelhetens skull. Varje element i vektorn kan lagras antingen med en enkelprecisions- (4 byte) eller halvprecisions- (2 byte) flyttalsvärde.
Vektorfunktioner Nya skalärfunktioner utför åtgärder på vektorer i binärt format, vilket gör att program kan lagra och manipulera vektorer i SQL-Database Engine.
Vektorindex Skapa och hantera ungefärliga vektorindex för att snabbt och effektivt hitta liknande vektorer som en viss referensvektor.

Frågevektorindex från sys.vector_indexes. Kräver PREVIEW_FEATURES databasomfattande konfiguration.
Hantera externa AI-modeller Hantera externa AI-modellobjekt för inbäddning av uppgifter (skapa vektormatriser) med åtkomst till REST AI-slutsatsdragningsslutpunkter.

Utvecklare

Ny funktion eller uppdatering Detaljer
Batchlägesoptimeringar för inbyggda funktioner Prestandaförbättringar för följande inbyggda funktioner:

- Matematiska funktioner
- DATETRUNC
Ändra händelseströmning Samla in och publicera inkrementella DML-ändringar av data (till exempel uppdateringar, infogningar och borttagningar) nästan i realtid. Ändringshändelseströmning skickar information om dataändringar som schema, tidigare värden och nya värden till Azure Event Hubs i en enkel CloudEvent, serialiserad som antingen intern JSON eller Avro Binary. Kräver PREVIEW_FEATURES databasomfattande konfiguration.
Data-API-byggare (DAB) Anslut appar till databasen via automatiska REST- eller GraphQL-slutpunkter.
Extern REST-slutpunktsanrop Med ett anrop till den system lagrade proceduren sp_invoke_external_rest_endpoint kan du:

– Anropa REST/GraphQL-slutpunkter från andra Azure tjänster
– Bearbeta data via en Azure-funktion
– Uppdatera en Power BI-instrumentpanel
– Anropa en lokalt installerad REST-slutpunkt
- Prata med Azure OpenAI-tjänster
Fuzzy-strängmatchning Kontrollera om två strängar är liknande och beräkna skillnaden mellan två strängar. Kräver PREVIEW_FEATURES databasomfattande konfiguration.
JSON-data i SQL Server Använd SQL Server inbyggda funktioner och operatorer med JSON-data som lagras i ett internt binärt format:

– Parsa JSON-text och läsa eller ändra värden.
– Omvandla matriser med JSON-objekt till tabellformat.
– Kör valfri Transact-SQL fråga på de konverterade JSON-objekten.
– Formatera resultatet av Transact-SQL frågor i JSON-format.
– Mer information och exempel finns i JSON-datatyp.
Nya kinesiska klassificeringar Nya kinesiska sorteringar i databaskompatibilitetsversion 160 stöder standarden GB18030-2022.
reguljära uttryck Definiera ett sökmönster för text med en sekvens med tecken. Fråga SQL Server med regex för att hitta, ersätta eller validera textdata.
Funktioner för reguljära uttryck Matcha komplexa mönster och ändra data i SQL Server med reguljära uttryck.
SQL MCP Server Anslut anpassade agenter och Foundry-agenter till databasen med en säker MCP-server.

Analystik

Ny funktion eller uppdatering Detaljer
Anslut till ODBC-datakällor med PolyBase på SQL Server on Linux Stöder ODBC-datakällor för SQL Server on Linux.
Internt stöd för specifika källtyper PolyBase-tjänster krävs inte längre för parquet, Delta eller CSV.
TDS 8.0-stöd för PolyBase När du använder funktioner i Microsoft ODBC-drivrutin för SQL Server på Windows för PolyBase, är TDS 8.0 tillgängligt för SQL Server som en extern datakälla.
PolyBase-stöd för hanterad identitet Använd hanterad identitet för att kommunicera med Microsoft Azure Blob Storage och Microsoft Azure Data Lake Storage.

Tillgänglighet och haveriberedskap

Ny funktion eller uppdatering Detaljer
AlwaysOn-tillgänglighetsgrupper
Förbättring av hantering för asynkrona sidbegäranden i tillgänglighetsgruppen Utför sidbegäranden asynkront i batchprocesser och under återhämtning av felövergång. Aktiverad som standard.
Tillåt att databasen växlar till matchningstillstånd Efter att det inte gick att läsa de beständiga konfigurationsdata på grund av avbrott i nätverkstjänsten.
Konfigurera väntetiden för gruppåtagande för tillgänglighetsgrupp i millisekunder Ange availability group commit time i millisekunder för en tillgänglighetsgruppreplik så att transaktioner skickas till den sekundära repliken snabbare.
Kontrollera kommunikationsflödet för tillgänglighetsgrupper Med ett nytt sp_configure alternativ kan den primära repliken avgöra om den sekundära repliken ligger efter. Med det nya konfigurationsalternativet kan du optimera kommunikationen mellan HADR-slutpunkter.
Stöd för distribuerad AG för en innesluten AG Konfigurera en distribuerad tillgänglighetsgrupp mellan två inneslutna tillgänglighetsgrupper.
Förbättringar av synkronisering för distribuerad AG Förbättrar synkroniseringsprestandan genom att minska nätverksbelastning när de globala primära och vidarebefordrande replikerna är i asynkront kommittläge.
Snabb redundans för beständiga problem med tillgänglighetsgruppens hälsotillstånd Ställ in RestartThreshold-värdet för en Always On-tillgänglighetsgrupp till 0, vilket talar om för Windows Server Failoverkluster (WSFC) att växla över resursen för tillgänglighetsgruppen omedelbart när ett beständigt hälsoproblem detekteras.
Förbättrad diagnostik för tidsgräns vid hälsokontroll Förbättrar synkroniseringsprestandan genom att minska nätverksbelastning när de globala primära och vidarebefordrande replikerna är i asynkront kommittläge. Den här ändringen är aktiverad som standard och kräver ingen konfiguration.
TA BORT lyssnarens IP-adress Med den nya parametern i kommandot ALTER AVAILABILITY GROUP Transact-SQL kan du ta bort en IP-adress från en lyssnare utan att ta bort lyssnaren.
Ange NONE för skrivskyddad routning eller skrivskyddad routning När du konfigurerar READ_WRITE_ROUTING_URL och READ_ONLY_ROUTING_URL kan du ställa in på NONE för att återställa angiven routning med hjälp av kommandot ALTER AVAILABILITY GROUP Transact-SQL för att automatiskt dirigera trafik tillbaka till den primära repliken.
Konfigurera TLS 1.3-kryptering med TDS 8.0 Konfigurera TLS 1.3-kryptering för kommunikation mellan WSFC och en AlwaysOn-tillgänglighetsgruppreplik med stöd för TDS 8.0 .
AlwaysOn-redundansklusterinstans
Konfigurera TLS 1.3-kryptering med TDS 8.0 Konfigurera TLS 1.3-kryptering för kommunikation mellan WSFC och AlwaysOn-redundansklusterinstans (FCI) med TDS 8.0-stöd .
Backups
Säkerhetskopiera till oföränderlig bloblagring Tillgänglig vid säkerhetskopiering till en webbadress.
Säkerhetskopiera på sekundära repliker Förutom kopieringsbara säkerhetskopior kan du nu även utföra fullständiga och inkrementella säkerhetskopior på en sekundär replik.
Loggleverans
Konfigurera TLS 1.3-kryptering med TDS 8.0 Konfigurera TLS 1.3-kryptering för kommunikation mellan servrar i en loggleveranstopologi.

Säkerhet

Ny funktion eller uppdatering Detaljer
Förbättringar av säkerhetscachen Ogiltigförklarar cacheminnen för endast en specifik inloggning. När poster i säkerhetscachen är ogiltiga påverkas endast de poster som tillhör den berörda inloggningen. Den här förbättringen minimerar effekten av validering av icke-cachebehörigheter för opåverkade inloggningsanvändare.
Stöd för OAEP-utfyllnadsläge för RSA-kryptering Stöd för certifikat och asymmetriska nycklar, vilket lägger till säkerhetslager i krypterings- och dekrypteringsprocesser.
PBKDF för lösenordshashvärden på som standard Använder PBKDF2 för lösenordshashvärden som standard, vilket förbättrar lösenordssäkerheten och hjälper kunder att följa NIST SP 800-63b.
Hanterad identitet med Microsoft Entra autentisering Kan använda den Arc-aktiverade serverhanterade identiteten i utgående anslutningar för att kommunicera med Azure-resurser, samt i inkommande anslutningar så att externa användare kan ansluta till SQL Server. Kräver SQL Server aktiverad av Azure Arc.
Säkerhetskopiera till/återställa från URL med hanterad identitet Säkerhetskopiera till, eller återställa från, URL med en hanterad identitet. Kräver SQL Server aktiverad av Azure Arc.
Stöd för hanterade identiteter för Extensible Key Management tillsammans med Azure Key Vault Stöds för EKM med AKV- och Managed Hardware Security Modules (HSM). Kräver SQL Server aktiverad av Azure Arc.
Skapa Microsoft Entra-inloggningar och användare med icke-unika visningsnamn Stöd för T-SQL-syntaxen WITH OBJECT_ID när du använder instruktionen SKAPA INLOGGNING eller SKAPA ANVÄNDARE .
Stöd för anpassad lösenordsprincip i Linux Framtvinga en anpassad lösenordsprincip för SQL-autentiseringsinloggningar på SQL Server on Linux.
Konfigurera TLS 1.3-kryptering med TDS 8.0-stöd TLS 1.3-kryptering har lagts till med TDS 8 för följande funktioner:
- SQL Server Agent
- sqlcmd-verktyg
- bcp-verktyg
- SQL Writer-tjänsten
- Konfigurera insamling av användnings- och diagnostikdata för SQL Server (CEIP)
- Datavirtualisering med PolyBase i SQL Server
- AlwaysOn-tillgänglighetsgrupper
- AlwaysOn-redundansklusterinstanser (FCI)
- Länkade servrar
- Transaktionsreplikering
- Sammanfoga replikering
- Peer-to-peer
- Replikering av ögonblicksbilder
- Loggleverans

Granska brytande ändringar.

Databas-motor

Ny funktion eller uppdatering Detaljer
Optimerad låsning Minskar blockeringsåtkomst och minnesförbrukning för lås och undviker låseskalering.
Styrning av tempdb-utrymmesresurser Förbättrar tillförlitligheten och undviker avbrott genom att förhindra att skenande arbetsbelastningar förbrukar en stor mängd utrymme i tempdb.
Accelererad databasåterställning i tempdb Ger fördelarna med accelererad databasåterställning för transaktioner i tempdb databasen, till exempel transaktioner som använder tillfälliga tabeller.
Beständiga statistik för läsbara sekundärfiler Skapar bevarad statistik på läsbara sekundärfiler så att arbetsbelastningar som körs mot sekundära repliker optimeras.
Förbättringar av ändringsspårning Adaptiv ytlig rensning förbättrar prestandan för automatisk rensning av ändringsspårningen.
Förbättringar av kolumnlagring Flera förbättringar i columnstore-index:
– Ordnade icke-grupperade kolumnlagringsindex
– Indexversion online och förbättrad sorteringskvalitet för sortering av kolumnlagringsindex
– Förbättrade krympningsåtgärder när klustrade kolumnlagringsindex finns
Minnesoptimerad container och borttagning av filgrupper Stöder borttagning av minnesoptimerade containrar och filgrupper när alla In-Memory OLTP-objekt tas bort.
tmpfs-stöd för tempdb i Linux Aktivera och kör tempdbtmpfs för SQL Server on Linux.
ZSTD Backup-komprimeringsalgoritm SQL Server 2025 (17.x) lägger till en snabbare och effektivare algoritm för säkerhetskopieringskomprimering – ZSTD.
Optimerad sp_executesql Minska effektivt effekten av kompileringsstormar. En kompileringsstorm är en situation där ett stort antal frågor kompileras samtidigt, vilket leder till prestandaproblem och resurskonkurrets. Aktivera den här funktionen för att tillåta att anrop av sp_executesql beter sig som objekt, till exempel lagrade procedurer och utlösare ur ett kompilationsperspektiv.

Om du tillåter batchar som använder sp_executesql för att serialisera kompileringsprocessen minskar effekten av kompileringsstormar.
Tidsbegränsade förlängda händelsesessioner Stoppar automatiskt en utökad händelsesession efter att en tidsgräns har gått ut. Detta hjälper till att undvika situationer där sessioner kan lämnas igång på obestämd tid av misstag, förbruka resurser och potentiellt generera en stor mängd data.
PREVIEW_FEATURES Med en konfiguration på databasskala kan du aktivera funktioner som är schemalagda för allmän tillgänglighet efter att denna version av SQL Server blir allmänt tillgänglig. Granska de här funktionerna i releasenoter.

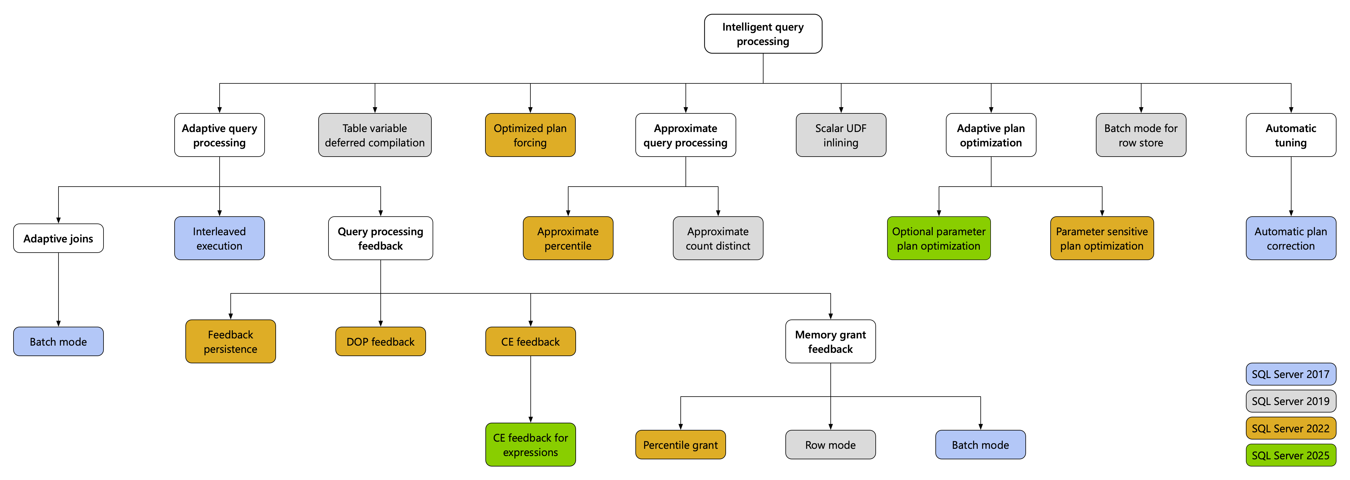
Query Store och intelligent frågebearbetning

Funktionsfamiljen intelligent frågebearbetning (IQP) innehåller funktioner som förbättrar prestandan för befintliga arbetsbelastningar med minimal implementering.

Diagram som representerar funktionerna i den intelligenta frågebearbetningsfamiljen och när de introducerades i SQL Server.

Ny funktion eller uppdatering Detaljer
Feedback om kardinalitetsuppskattning för uttryck Lär sig från tidigare körningar av uttryck över frågor. Hittar lämpliga modellval för kardinalitetsuppskattning (CE) och tillämpas på framtida körningar av dessa uttryck.
Valfri optimering av parameterplan (OPPO) Utnyttjar infrastrukturen för anpassningsbar planoptimering (Multiplan) som introducerades med pspo-förbättringen (Parameter Sensitive Plan Optimization), som genererar flera planer från en enda instruktion. På så sätt kan funktionen göra olika antaganden beroende på de parametervärden som används i frågan.
Grad av parallellism (DOP) - återkoppling Nu är det aktiverat som standard.
Query Store för läsbara sekundärfiler Nu är det aktiverat som standard.
ABORT_QUERY_EXECUTION frågetips Blockerar framtida körning av kända problematiska frågor, till exempel nonessential-frågor som påverkar programarbetsbelastningar.

Språk

Ny funktion eller uppdatering Detaljer
Artificiell intelligens
VECTOR_DISTANCE Beräknar avståndet mellan två vektorer med ett angivet avståndsmått.
VECTOR_NORM Returnerar normen för vektorn (som är ett mått på dess längd eller storlek).
VECTOR_NORMALIZE Returnerar en normaliserad vektor.
VECTORPROPERTY Returnerar specifika egenskaper för en viss vektor.
SKAPA VEKTORINDEX Skapa ett ungefärligt index för en vektorkolumn för att förbättra prestanda för närmsta grannsökning. Kräver PREVIEW_FEATURES databasomfattande konfiguration.
VECTOR_SEARCH. Sök efter vektorer som liknar en viss frågevektor med hjälp av en ungefärlig vektorsökningsalgoritm för närmaste grannar. Kräver PREVIEW_FEATURES databasomfattande konfiguration.
SKAPA EXTERN MODELL Skapar ett externt modellobjekt som innehåller platsen, autentiseringsmetoden och syftet med en SLUTpunkt för AI-modellinferens.
ÄNDRA EXTERN MODELL Ändrar ett externt modellobjekt.
SLÄPP EXTERN MODELL Släpper ett externt modellobjekt.
AI_GENERATE_CHUNKS Skapar segment eller fragment av text baserat på typ, storlek och källuttryck.
AI_GENERATE_EMBEDDINGS Skapar inbäddningar (vektormatriser) med en fördefinierad AI-modelldefinition som lagras i databasen.
reguljära uttryck
REGEXP_LIKE Anger om mönster för reguljära uttryck matchar i en sträng.
REGEXP_REPLACE Returnerar en ändrad källsträng som ersatts av en ersättningssträng, där förekomsten av det reguljära uttrycksmönstret hittades. Om inga matchningar hittas returnerar funktionen den ursprungliga strängen.
REGEXP_SUBSTR Returnerar en förekomst av en delsträng av en sträng som matchar mönstret för reguljära uttryck. Om ingen matchning hittas returneras NULL.
REGEXP_INSTR Returnerar start- eller slutpositionen för den matchade delsträngen, beroende på värdet för argumentet return_option.
REGEXP_COUNT Räknar antalet gånger som ett reguljärt uttrycksmönster matchas i en sträng.
REGEXP_MATCHES Returnerar tabellresultat med fångade delsträngar från att matcha ett reguljärt uttrycksmönster mot en sträng. Om ingen matchning hittas returnerar funktionen ingen rad.
REGEXP_SPLIT_TO_TABLE Returnerar delade strängar, avgränsade med regexmönstret. Om det inte finns någon matchning till mönstret returnerar funktionen hela stränguttrycket.
JSON
JSON_OBJECTAGG Konstruera ett JSON-objekt från en aggregering.
JSON_ARRAYAGG Konstruera en JSON-matris från en aggregering.
Andra tillägg och förbättringar
DELSTRÄNG längden är nu valfri, standardvärdet för uttryckslängd . Den här ändringen justerar funktionen med ANSI-standard.
DATEADD tal har stöd för bigint-typ .
UNISTR Ange Unicode-kodningsvärden. Returnerar Unicode-tecken.
PRODUKT Aggregeringsfunktionen PRODUCT() beräknar produkten av en uppsättning värden.
CURRENT_DATE Returnerar det aktuella databassystemdatumet som ett datumvärde.
EDIT_DISTANCE Beräknar antalet infogningar, borttagningar, ersättningar och införlivanden som krävs för att transformera en sträng till en annan. Kräver PREVIEW_FEATURES databasomfattande konfiguration.
redigeringsavstånds-likhet Beräknar ett likhetsvärde som sträcker sig från 0 (anger ingen matchning) till 100 (som anger fullständig matchning). Kräver PREVIEW_FEATURES databasomfattande konfiguration.
JARO_WINKLER_DISTANCE (Jaro-Winkler avstånd) Beräknar redigeringsavståndet mellan två strängar som ger företräde åt strängar som matchar från början för en angivet prefixlängd. Returnerar flyttal. Kräver PREVIEW_FEATURES databasomfattande konfiguration.
JARO_WINKLER_SIMILARITY Beräknar ett likhetsvärde som sträcker sig från 0 (anger ingen matchning) till 100 (som anger fullständig matchning). Returnerar int. Kräver PREVIEW_FEATURES databasomfattningskonfiguration.
- BASE64_ENCODE
- BASE64_DECODE
Konvertera binära data till ett textformat som är säkert för överföring mellan olika system. Det kan användas på olika sätt eftersom det säkerställer att dina binära data, till exempel bilder eller filer, förblir intakta under överföringen, även när de skickas genom textsystem.
|| (Strängsammanfogning) Sammanfoga uttryck med expression || expression.
PREVIEW_FEATURES databasomfattande konfiguration Aktiverar funktioner som inte är avsedda för allmän tillgänglighet vid den tidpunkt då denna version av SQL Server släpps för allmän användning. Granska de här funktionerna i releasenoter.

Linux

Arbetsredskap

Ny funktion eller uppdatering Detaljer
bcp-verktyg Autentiseringsförbättringar
sqlcmd-verktyg Autentiseringsförbättringar

Microsoft Fabric

Ny funktion eller uppdatering Detaljer
Spegling i Fabric Replikera kontinuerligt data till Microsoft Fabric lokalt från SQL Server 2025. Microsoft Fabric innehåller redan spegling från en mängd olika källor, inklusive Azure SQL Database och Azure SQL Managed Instance. Mer information om SQL Server 2025-databasspegling till Fabric finns i Överskred SQL Server databaser i Microsoft Fabric.

Fabric mirroring för SQL Server 2025

SQL Server Analysis Services

SQL Server Analysis Services körs inte på ett redundanskluster när det konfigureras med ett lokalt konto. Analysis Services måste konfigureras med ett domänkonto.

Om du använder ett lokalt konto i ett redundanskluster visas följande fel i Windows Zobrazovač udalostí:

Server Gen2 cryptokey is not present, but server assembly object System is set to use server gen2 cryptokey. Terminating server.

Specifika uppdateringar finns i Vad är nytt i SQL Server Analysis Services.

Power BI Report Server

Från och med SQL Server 2025 (17.x) konsolideras lokala rapporteringstjänster under Power BI Report Server. Mer information finns i vanliga frågor och svar om Reporting Services konsolidering.

služba SSIS

Ändringar relaterade till služba SSIS finns i What's New in SQL Server 2025 Integration Services.

Tjänster som upphört och inaktuella funktioner

Data Quality Services (DQS) upphör i den här versionen av SQL Server. Vi fortsätter att stödja DQS i SQL Server 2022 (16.x) och tidigare versioner. Mer information, inklusive hur du avinstallerar DQS under en uppgradering, finns i SQL Server 2025 kända problem.

Master Data Services (MDS) upphör i den här versionen av SQL Server. Vi fortsätter att stödja MDS i SQL Server 2022 (16.x) och tidigare versioner.

Synapse Link upphör i den här versionen av SQL Server. Använd Mirroring i Fabric i stället. Mer information finns i Mirroring i Fabric – Nyheter.

Purview-åtkomstprinciper (DevOps-principer och principer för dataägare) upphör i den här versionen av SQL Server. Använd fasta serverroller i stället.

  • I stället för policysåtgärden SQL-prestandaövervakning använder du ##MS_ServerPerformanceStateReader## och/eller ##MS_PerformanceDefinitionReader## fasta serverroller.

  • I stället för åtgärden under SQL Security Auditing Purview-policy, använd de fasta serverrollerna ##MS_ServerSecurityStateReader## och/eller ##MS_SecurityDefinitionReader##.

  • Använd serverrollen ##MS_DatabaseConnector## med befintliga inloggningar för att ansluta till en databas utan att behöva skapa en användare i databasen.

Funktionen Hot add CPU är inaktuell i den här versionen av SQL Server och planeras att tas bort i en framtida version.

Konfigurationsalternativet lätt pooling och den motsvarande funktionen fiberläge är föråldrade i den här versionen av SQL Server och planeras att tas bort i en framtida version.

Brytande förändringar

SQL Server 2025 (17.x) introducerar icke-bakåtkompatibla ändringar i funktioner i Databasmotor för SQL Server, till exempel länkade servrar, replikering, loggöverföring och PolyBase.

Mer information finns i Breaking changes to Database Engine features in SQL Server 2025.

Få hjälp

Bidra till SQL-dokumentation

Visste du att du kan redigera SQL-innehåll själv? Om du gör det hjälper du inte bara till att förbättra vår dokumentation, utan du får även kredit som deltagare på sidan.

Mer information finns i dokumentationen Edit Microsoft Learn.