Report Definition Report Data Overview Diagram
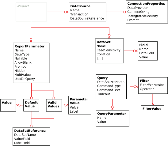
The following diagram shows the relationships of some of the report data elements in the Report Definition Language (RDL).
.gif)
Den här webbläsaren stöds inte längre.
Uppgradera till Microsoft Edge och dra nytta av de senaste funktionerna och säkerhetsuppdateringarna, samt teknisk support.
Kommentar
Åtkomst till den här sidan kräver auktorisering. Du kan prova att logga in eller ändra kataloger.
Åtkomst till den här sidan kräver auktorisering. Du kan prova att ändra kataloger.
The following diagram shows the relationships of some of the report data elements in the Report Definition Language (RDL).
.gif)