Diagrama de relação do objeto Designer de Modelo
Os diagramas a seguir descrevem as relações entre os objetos semânticos em um modelo de relatório e as relações entre os objetos semânticos e os objetos da exibição de fonte de dados (DSV) em um modelo de relatório.
Arquivos de componente do modelo de relatório
O diagrama a seguir descreve a relação entre diferentes arquivos do componente em um modelo de relatório.
.gif)
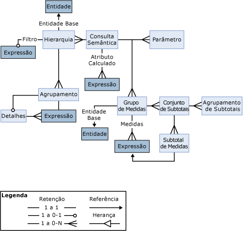
Objetos semânticos do modelo de relatório
O diagrama a seguir descreve a relação entre os objetos semânticos em um modelo de relatório.
.gif)
Objetos semânticos e objetos DSV
O diagrama a seguir descreve as associações entre os objetos semânticos e os objetos DSV em um modelo de relatório.
.gif)
Objetos de expressão do modelo de relatório
O diagrama a seguir descreve a relação entre os objetos de expressão em um modelo de relatório.
.gif)
Objetos de consulta do modelo de relatório
O diagrama a seguir descreve a relação entre os objetos de consulta em um modelo de relatório.
.gif)