Compartilhar via


Diagrama de relação do objeto Designer de Modelo

Os diagramas a seguir descrevem as relações entre os objetos semânticos em um modelo de relatório e as relações entre os objetos semânticos e os objetos da exibição de fonte de dados (DSV) em um modelo de relatório.

Arquivos de componente do modelo de relatório

O diagrama a seguir descreve a relação entre diferentes arquivos do componente em um modelo de relatório.

Uma representação visual do componente de um modelo semântico

Objetos semânticos do modelo de relatório

O diagrama a seguir descreve a relação entre os objetos semânticos em um modelo de relatório.

Uma representação visual dos objetos semânticos wi

Objetos semânticos e objetos DSV

O diagrama a seguir descreve as associações entre os objetos semânticos e os objetos DSV em um modelo de relatório.

Uma representação visual das associações

Objetos de expressão do modelo de relatório

O diagrama a seguir descreve a relação entre os objetos de expressão em um modelo de relatório.

Uma representação visual dos objetos de expressão

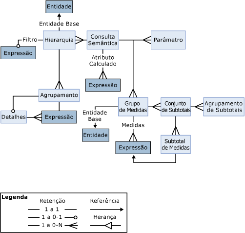
Objetos de consulta do modelo de relatório

O diagrama a seguir descreve a relação entre os objetos de consulta em um modelo de relatório.

Uma representação visual da relação do objeto de consulta