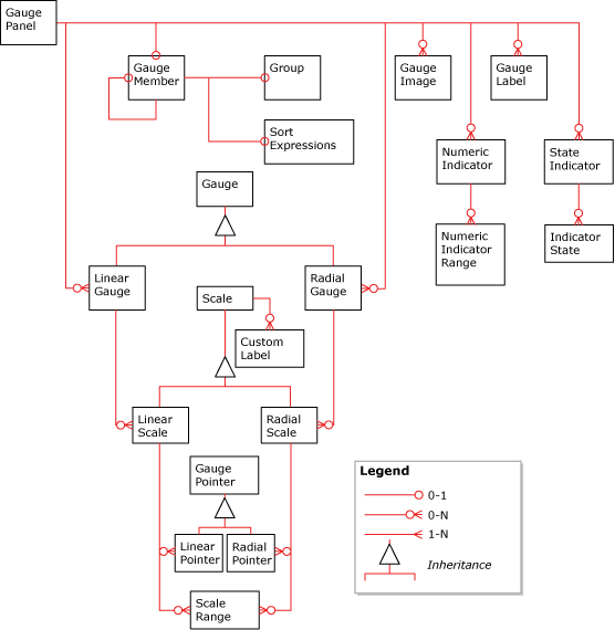
Report Definition Gauge Overview Diagram
The following diagram shows the relationships the gauge elements in the Report Definition Language (RDL).
.gif)
Deze browser wordt niet meer ondersteund.
Upgrade naar Microsoft Edge om te profiteren van de nieuwste functies, beveiligingsupdates en technische ondersteuning.
Notitie
Voor toegang tot deze pagina is autorisatie vereist. U kunt proberen u aan te melden of de directory te wijzigen.
Voor toegang tot deze pagina is autorisatie vereist. U kunt proberen de mappen te wijzigen.
The following diagram shows the relationships the gauge elements in the Report Definition Language (RDL).
.gif)