Notitie
Voor toegang tot deze pagina is autorisatie vereist. U kunt proberen u aan te melden of de directory te wijzigen.
Voor toegang tot deze pagina is autorisatie vereist. U kunt proberen de mappen te wijzigen.
The following diagrams describe some of the elements in Report Definition Language (RDL).
Report XML Diagram
Report XML diagram
.gif)
Report Items XML Diagram
Report Items XML diagram
.gif)
Data Regions XML Diagram
Data Regions XML diagram
.gif)
Table XML Diagram
Table XML diagram
.gif)
Matrix XML Diagram
Matrix XML diagram
.gif)
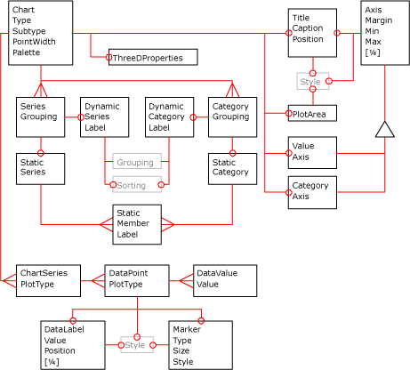
Chart XML Diagram
Chart XML diagram
.gif)