적용 대상:Windows의 SQL Server
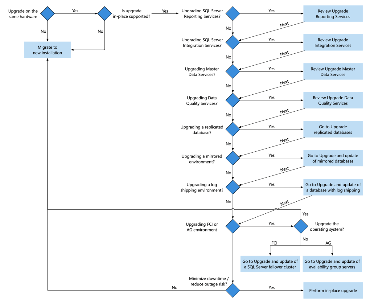
가동 중지와 위험을 최소화하기 위해 이전 릴리스의 SQL Server에서 데이터베이스 엔진을 업그레이드하려는 경우 고려해야 할 몇 가지 방식이 있습니다. 전체 업그레이드를 실행하거나 새 설치로 마이그레이션하거나 롤링 업그레이드를 실행할 수 있습니다. 아래 다이어그램에 따라 적절한 방식을 선택할 수 있습니다. 다이어그램의 각 방법도 문서에 설명되어 있습니다. 다이어그램의 의사 결정 지점을 지원하려면 계획을 검토하고 데이터베이스 엔진 업그레이드 계획을 테스트합니다.
다운로드
SQL Server를 다운로드하려면 Evaluation Center를 방문하세요.
Azure 계정이 있으세요? Azure Marketplace로 이동하여 SQL Server Developer 에디션이 이미 설치되어 있는 가상 머신을 시작합니다.
Azure SQL 업그레이드 옵션
Azure SQL 데이터베이스, Azure SQL 관리형 인스턴스를 업그레이드하거나 업그레이드 계획의 일부로 SQL Server 환경을 가상화하는 것도 고려할 수 있습니다. 이러한 옵션에 대한 자세한 내용은 다음 링크를 참조하세요.
현장 업그레이드
이 방식에서는 SQL Server 설치 프로그램에서 기존 SQL Server 비트를 새 SQL Server 비트로 바꾼 다음 시스템 및 사용자 데이터베이스 각각을 업그레이드하여 기존 SQL Server 설치를 업그레이드합니다.
전체 업그레이드 방식이 가장 쉽고 약간의 가동 중지 시간이 필요하며 대체가 필요할 경우 대체 시간이 더 오래 소요되고 일부 시나리오에서는 지원되지 않습니다.
Windows의 SQL Server 버전에서 지원되는 기능 목록은 다음을 참조하세요.
- SQL Server 2025의 버전 및 지원되는 기능
- SQL Server 2022의 버전 및 지원하는 기능
- SQL Server 2019의 버전 및 지원되는 기능
- 버전 및 SQL Server 2017 의 지원 되는 기능
- 버전 및 SQL Server 2016 의 지원 되는 기능
이 방식은 다음과 같은 시나리오에서 빈번하게 사용됩니다.
고가용성(HA) 구성이 없는 개발 환경
중요 업무에 필수적이지 않은 운영 환경으로, 작업 중단 시간을 견딜 수 있으며, 최근의 하드웨어 및 소프트웨어에서 실행됩니다. 가동 중지 시간은 데이터베이스의 크기와 I/O 하위 시스템의 속도에 따라 달라집니다. 메모리 최적화 테이블을 사용하는 경우 SQL Server 2014(12.x)를 업그레이드하려면 시간이 다소 더 걸립니다. 자세한 내용은 데이터베이스 엔진 업그레이드 계획 계획 및 테스트를 참조하세요.
개략적으로 데이터베이스 엔진의 현재 위치 업그레이드에 필요한 단계는 다음과 같습니다.
자세한 내용은 설치 마법사를 사용하여 SQL Server 업그레이드(설치 프로그램)를 참조하세요.
고려 사항
SQL Server 설치 프로그램은 업그레이드 전 검사의 일환으로 SQL Server 인스턴스를 중지했다가 다시 시작합니다.
SQL Server를 업그레이드하면 이전 SQL Server 인스턴스를 덮어쓰게 되므로 이러한 인스턴스는 시스템에 더 이상 존재하지 않습니다. 따라서 업그레이드 전에 이전 SQL Server 인스턴스와 연결된 SQL Server 데이터베이스 및 기타 개체를 백업하세요.
새 설치로 마이그레이션
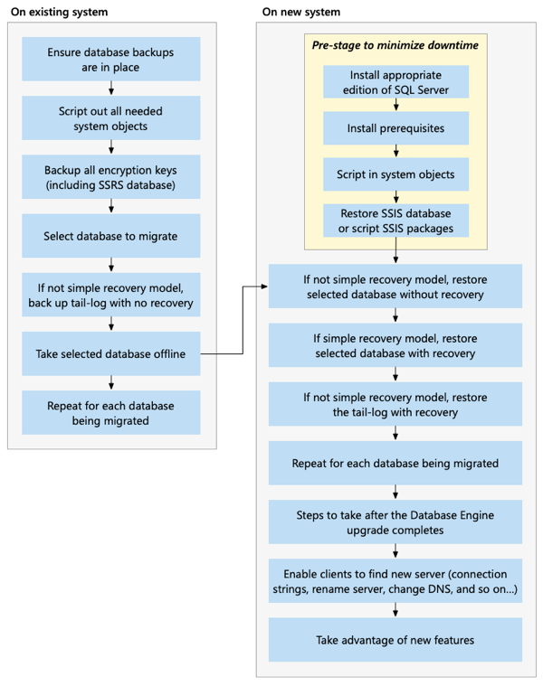
이 방식에서는 현재 환경을 유지하면서 새 SQL Server 환경을 빌드합니다. 이때 새 하드웨어와 새 버전의 운영 체제를 사용하는 경우가 많습니다. SQL Server를 새 환경에 설치한 후에는 기존 사용자 데이터베이스를 기존 환경에서 새 환경으로 마이그레이션하고 가동 중지 시간을 최소화할 수 있도록 새 환경을 준비하기 위한 여러 단계를 수행합니다. 이러한 단계에는 다음을 마이그레이션하는 작업이 포함됩니다.
시스템 개체: 일부 애플리케이션은 단일 사용자 데이터베이스 범위 밖에 있는 정보, 엔터티 및/또는 개체에 따라 달라집니다. 일반적으로 애플리케이션은
master및msdb데이터베이스뿐만 아니라 사용자 데이터베이스에 따라 달라집니다. 사용자 데이터베이스의 올바른 작동을 위해 해당 데이터베이스 외부에 저장되어 있는 모든 요소는 대상 서버 인스턴스에서 사용할 수 있어야 합니다. 예를 들어 애플리케이션에 대한 로그인은master데이터베이스에서 메타데이터로 저장되어 있으며 대상 서버에서 다시 생성되어야 합니다. 메타데이터가msdb데이터베이스에 저장되어 있는 SQL Server 에이전트 작업에 따라 애플리케이션이나 데이터베이스 유지 관리 계획이 달라지는 경우 대상 서버 인스턴스에서 이러한 작업을 다시 만들어야 합니다. 마찬가지로 서버 수준 트리거에 대한 메타데이터는master에 저장되어 있습니다.애플리케이션의 데이터베이스를 다른 서버 인스턴스로 이동할 경우 대상 서버 인스턴스의
master및msdb에서 종속 개체와 엔터티의 모든 메타데이터를 다시 만들어야 합니다. 예를 들어 데이터베이스 애플리케이션이 서비스 수준 트리거를 사용하는 경우 단순히 새 시스템에서 데이터베이스를 연결하거나 복원하는 것만으로 충분하지 않습니다.master데이터베이스에서 이러한 트리거에 대한 모든 메타데이터를 수동으로 다시 만들지 않으면 데이터베이스가 예상대로 작동하지 않습니다. 자세한 내용은 다른 서버에서 데이터베이스를 사용할 수 있도록 만들 때 메타데이터 관리를 참조하세요.msdb에 저장된 Integration Services 패키지: 패키지를msdb에 저장하는 경우 dtutil 유틸리티를 사용하여 이러한 패키지를 제외하거나 새 서버에 재배포해야 합니다. 새 서버에서 패키지를 사용하기 전에 패키지를 SQL Server으로 업그레이드해야 합니다. 자세한 내용은 Integration Services 패키지 업그레이드를 참조하십시오.Reporting Services 암호화 키: 보고서 서버 구성의 중요한 부분은 중요한 정보의 암호화에 사용되는 대칭 키의 백업 복사본을 만드는 것입니다. 대칭 키의 백업 복사본은 여러 일상 작업에 필요하며 새 설치에서 기존 보고서 서버 데이터베이스를 다시 사용할 수 있도록 합니다. 자세한 내용은 SSRS(SQL Server Reporting Services) 암호화 키 백업 및 복원 및 Reporting Services 업그레이드 및 마이그레이션을 참조하세요.
새 SQL Server 환경의 시스템 개체가 기존 환경과 동일할 경우 기존 시스템의 사용자 데이터베이스를 SQL Server 인스턴스로 마이그레이션할 때 기존 시스템의 가동 중지 시간을 최소화해야 합니다. 데이터베이스 마이그레이션은 백업 및 복원을 사용하여 수행하며 SAN 환경인 경우에는 LUN을 변경합니다. 두 메서드의 단계는 다음 다이어그램에 표시됩니다.
주의
가동 중지 시간은 데이터베이스의 크기와 I/O 하위 시스템의 속도에 따라 달라집니다. 메모리 최적화 테이블을 사용하는 경우 SQL Server 2014(12.x)를 업그레이드하려면 시간이 다소 더 걸립니다. 자세한 내용은 데이터베이스 엔진 업그레이드 계획 계획 및 테스트를 참조하세요.
사용자 데이터베이스를 마이그레이션한 후에는 몇 가지 방법(예: 서버 이름 변경, DNS 항목 사용, 연결 문자열 수정) 중 하나를 사용하여 새 사용자가 새 SQL Server 인스턴스를 가리키도록 합니다. 새 설치 방식에서는 현재 위치 업그레이드에 비해 위험과 가동 중지 시간이 줄어들며 SQL Server로 업그레이드할 때 하드웨어와 운영 체제도 함께 손쉽게 업그레이드할 수 있습니다.
참고 사항
HA(고가용성) 솔루션 또는 다른 여러 SQL Server 인스턴스 환경이 이미 있는 경우 롤링 업그레이드로 이동합니다. 고가용성 솔루션이 없는 경우 이 업그레이드를 용이하게 하기 위해 일시적으로 데이터베이스 미러링을 구성하여 가동 중지 시간을 최소화하거나 이 기회를 통해 Always On 가용성 그룹을 영구 HA 솔루션으로 구성할 수 있습니다.
예를 들어 이 방법을 사용하여 업그레이드할 수 있습니다.
- 지원되지 않는 운영 체제에 설치된 SQL Server 인스턴스
- SQL Server 2016(13.x) 이상의 x86(32비트) 설치에서는 SQL Server x86 설치를 지원하지 않습니다.
- SQL Server 를 새 하드웨어 및/또는 새 운영 체제 버전으로 업그레이드
- 서버 통합과 함께 사용하는 SQL Server.
- SQL Server 2005(9.x) SQL Server 2016(13.x) 이상은 SQL Server 2005(9.x)의 현재 위치 업그레이드를 지원하지 않습니다. 자세한 내용은 SQL Server 지원 종료 옵션을 참조하세요.
새 설치 업그레이드에 필요한 단계는 연결된 스토리지를 사용하는 경우나 SAN 스토리지를 사용하는 경우에 따라 약간 달라집니다.
연결된 스토리지 환경: 연결된 스토리지를 사용하는 SQL Server 환경에서는 다음 다이어그램과 다이어그램 내의 링크를 통해 데이터베이스 엔진의 새 설치 업그레이드에 필요한 단계를 안내합니다.
SAN 스토리지 환경: SAN 스토리지를 사용하는 SQL Server 환경에서는 다음 다이어그램과 다이어그램 내의 링크를 통해 데이터베이스 엔진의 새 설치 업그레이드에 필요한 단계를 안내합니다.
롤링 업그레이드 (단계적 업그레이드)
롤링 업그레이드는 가동 시간을 극대화하고 위험을 최소화하며 기능을 보존하기 위해 여러 SQL Server 인스턴스를 특정 순서로 업그레이드해야 하는 SQL Server 솔루션 환경에 필요합니다. 롤링 업그레이드는 기본적으로 특정 순서로 여러 SQL Server 인스턴스를 업그레이드하는 것입니다. 각 기존 SQL Server 인스턴스에서 현재 위치 업그레이드를 수행하거나 업그레이드 프로젝트의 일부로 하드웨어 및/또는 운영 체제 업그레이드를 용이하게 하기 위해 새 설치 업그레이드를 수행합니다. 롤링 업그레이드 방식을 사용해야 하는 몇 가지 시나리오가 있습니다. 이러한 방식에 대해서는 다음 문서에서 설명합니다.
- 가용성 그룹: 이 환경에서 롤링 업그레이드를 수행하기 위한 자세한 단계는 가용성 그룹 복제본 업그레이드를 참조하세요.
- 장애 조치(failover) 클러스터 인스턴스: 이 환경에서 롤링 업그레이드를 수행하기 위한 자세한 단계는 장애 조치(failover) 클러스터 인스턴스 업그레이드를 참조하세요.
- 미러된 인스턴스: 이 환경에서 롤링 업그레이드를 수행하는 자세한 단계는 미러된 인스턴스 업그레이드를 참조하세요.
- 로그 전달 인스턴스: 이 환경에서 롤링 업그레이드를 수행하기 위한 자세한 단계는 로그 전달을 사용하여 SQL Server 업그레이드(Transact-SQL)를 참조하세요.
- 복제 환경: 이 환경에서 롤링 업그레이드를 수행하기 위한 자세한 단계는 복제된 데이터베이스 업그레이드 또는 패치를 참조하세요.
- SQL Server Reporting Services 스케일 아웃 환경: 이 환경에서 롤링 업그레이드를 수행하기 위한 자세한 단계는 Reporting Services 업그레이드 및 마이그레이션을 참조하세요.