이 브라우저는 더 이상 지원되지 않습니다.
최신 기능, 보안 업데이트, 기술 지원을 이용하려면 Microsoft Edge로 업그레이드하세요.
참고 항목
이 페이지에 액세스하려면 승인이 필요합니다. 로그인하거나 디렉터리 변경을 시도할 수 있습니다.
이 페이지에 액세스하려면 승인이 필요합니다. 디렉터리 변경을 시도할 수 있습니다.
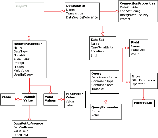
다음 다이어그램은 RDL(Report Definition Language)의 일부 보고서 데이터 요소의 관계를 보여 줍니다.
Report Definition Language XML 스키마
보고서 데이터에 연결