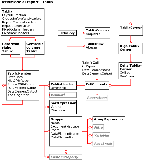
Diagramma della panoramica della Tablix di definizione del report
Nel diagramma seguente vengono mostrate le relazioni di alcuni degli elementi Tablix nel linguaggio RDL.
.gif)
Vedere anche
Questo browser non è più supportato.
Esegui l'aggiornamento a Microsoft Edge per sfruttare i vantaggi di funzionalità più recenti, aggiornamenti della sicurezza e supporto tecnico.
Nota
L'accesso a questa pagina richiede l'autorizzazione. È possibile provare ad accedere o modificare le directory.
L'accesso a questa pagina richiede l'autorizzazione. È possibile provare a modificare le directory.
Nel diagramma seguente vengono mostrate le relazioni di alcuni degli elementi Tablix nel linguaggio RDL.
.gif)