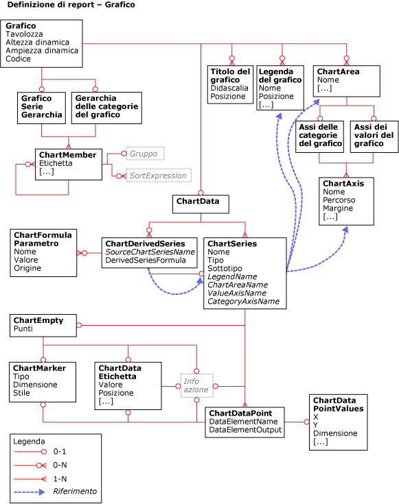
Diagramma della panoramica del grafico incluso nella definizione del report
Nel diagramma seguente vengono illustrate le relazioni di alcuni degli elementi del grafico nel linguaggio RDL (Report Definition Language)
.gif)
Questo browser non è più supportato.
Esegui l'aggiornamento a Microsoft Edge per sfruttare i vantaggi di funzionalità più recenti, aggiornamenti della sicurezza e supporto tecnico.
Nota
L'accesso a questa pagina richiede l'autorizzazione. È possibile provare ad accedere o modificare le directory.
L'accesso a questa pagina richiede l'autorizzazione. È possibile provare a modificare le directory.
Nel diagramma seguente vengono illustrate le relazioni di alcuni degli elementi del grafico nel linguaggio RDL (Report Definition Language)
.gif)