Impostazione della pagina master a livello di codice (C#)

di Scott Mitchell

Analizza come impostare la pagina master della pagina di contenuto a livello di codice tramite il gestore eventi PreInit.

Introduzione

Poiché l'esempio inaugurale in Creazione di un layout a livello di sito tramite pagine master, tutte le pagine del contenuto hanno fatto riferimento dichiarativo alla relativa pagina master tramite l'attributo MasterPageFile nella @Page direttiva. Ad esempio, la direttiva seguente @Page collega la pagina del contenuto alla pagina Site.mastermaster :

<%@ Page Language="C#" MasterPageFile="~/Site.master" ... %>

La classe nello spazio dei nomi include una proprietà che restituisce il percorso alla master page della pagina di contenuto; è questa proprietà che viene impostata dalla direttiva . Questa proprietà può essere utilizzata anche per specificare a livello di codice la pagina master della pagina del contenuto. Questo approccio è utile se si vuole assegnare dinamicamente la pagina master in base a fattori esterni, ad esempio l'utente che visita la pagina.

In questa esercitazione viene aggiunta una seconda pagina master al sito Web e si decide in modo dinamico quale pagina master usare in fase di esecuzione.

Passaggio 1: Esaminare il ciclo di vita della pagina

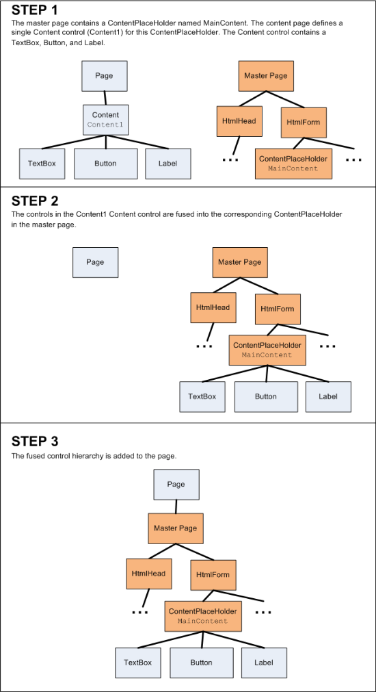
Ogni volta che una richiesta arriva al server Web per una pagina ASP.NET che è una pagina di contenuto, il motore di ASP.NET deve unire i controlli Contenuto della pagina nei controlli ContentPlaceHolder corrispondenti della pagina master. Questa fusione crea una singola gerarchia di controlli che può quindi procedere nel ciclo di vita tipico della pagina.

La figura 1 illustra questa fusione. Nella Figura 1, il Passaggio 1 evidenzia le gerarchie iniziali di contenuto e controllo della master page. Alla fine della fase PreInit, i Content controls nella pagina vengono aggiunti ai ContentPlaceHolders corrispondenti nella pagina master (passaggio 2). Dopo questa fusione, la pagina master funge da radice della gerarchia dei controlli fusi. Questa gerarchia di controlli fusi viene quindi aggiunta alla pagina per produrre la gerarchia dei controlli finali (passaggio 3). Il risultato netto è che la gerarchia di controllo della pagina include la gerarchia dei controlli fusi.

Le gerarchie di controllo della pagina master e della pagina di contenuto vengono fuse durante la fase PreInit

Figura 01: Le gerarchie di controllo della pagina master e della pagina del contenuto vengono unite insieme durante la fase PreInit (fare clic per visualizzare l'immagine a dimensione intera)

Passaggio 2: Impostare unaMasterPageFileproprietà dal codice

Quale pagina master partecipa in questa fusione dipende dal valore della proprietà Page dell'oggetto MasterPageFile. L'impostazione dell'attributo nella direttiva MasterPageFile ha come effetto netto l'assegnazione della proprietà MasterPageFile di Page durante la fase di inizializzazione, che è la prima fase del ciclo di vita della pagina. In alternativa, è possibile impostare questa proprietà a livello di codice. Tuttavia, è fondamentale che questa proprietà venga impostata prima che venga eseguita la fusione nella figura 1.

All'inizio della fase PreInit l'oggetto genera l'evento PagePreInite chiama il relativo OnPreInit metodo. Per impostare a livello di codice la pagina master, possiamo creare un gestore eventi per l'evento PreInit o sovrascrivere il metodo OnPreInit. Di seguito vengono esaminati entrambi gli approcci.

Per iniziare, aprire Default.aspx.cs, il file di classe code-behind per la home page del sito. Aggiungere un gestore eventi per l'evento della PreInit pagina digitando il codice seguente:

protected void Page_PreInit(object sender, EventArgs e) 
{ 
}

Da qui è possibile impostare la MasterPageFile proprietà . Aggiornare il codice in modo che assegni il valore "~/Site.master" alla MasterPageFile proprietà .

protected void Page_PreInit(object sender, EventArgs e) 
{
    this.MasterPageFile = "~/Site.master"; 
}

Se si imposta un punto di interruzione e si inizia con il debug, si noterà che ogni volta che la Default.aspx pagina viene visitata o ogni volta che è presente un postback a questa pagina, il Page_PreInit gestore eventi viene eseguito e la MasterPageFile proprietà viene assegnata a "~/Site.master".

In alternativa, è possibile eseguire l'override del metodo Page della classe OnPreInit e impostare la proprietà MasterPageFile. Per questo esempio, non impostiamo la pagina master in una determinata pagina, ma piuttosto da BasePage. Tenere presente che in passato abbiamo creato una classe base personalizzata per le pagine (BasePage) nel tutorial Specifying the Title, Meta Tags, and Other HTML Headers in the Master Page. Attualmente BasePage esegue l'override del metodo OnLoadComplete della classe Page, dove imposta la proprietà Title della pagina in base ai dati della mappa del sito. Si aggiornerà BasePage per eseguire anche l'override del metodo OnPreInit per specificare la pagina master a livello di codice.

protected override void OnPreInit(EventArgs e) 
{ 
    this.MasterPageFile = "~/Site.master"; 
    base.OnPreInit(e); 
}

Poiché tutte le pagine di contenuto derivano da BasePage, tutte hanno ora la relativa pagina master assegnata a livello di codice. A questo punto il PreInit gestore eventi in Default.aspx.cs è superfluo. È possibile rimuoverlo.

Che ne dici della@Pagedirettiva?

Ciò che può essere poco chiaro è che le proprietà delle pagine di contenuto MasterPageFile vengono ora specificate in due posizioni: nel metodo BasePage della classe OnPreInit, programmati, e tramite l'attributo MasterPageFile nella direttiva di ogni pagina di contenuto @Page.

La prima fase del ciclo di vita della pagina è la fase di inizializzazione. Durante questa fase alla Page proprietà dell'oggetto MasterPageFile viene assegnato il valore dell'attributo MasterPageFile nella @Page direttiva (se specificato). La fase PreInit segue la fase di inizializzazione ed è qui che impostiamo a livello di codice la Page proprietà dell'oggetto MasterPageFile , sovrascrivendo così il valore assegnato dalla @Page direttiva. Poiché stiamo impostando programmaticamente la proprietà Page dell'oggetto, è possibile rimuovere l'attributo MasterPageFile dalla direttiva @Page senza influire sull'esperienza dell'utente finale. Per convincerti di questo, procedi e rimuovi l'attributo MasterPageFile dalla direttiva @Page in Default.aspx e quindi visita la pagina attraverso un browser. Come previsto, l'output è uguale a quello precedente alla rimozione dell'attributo.

Se la MasterPageFile proprietà viene impostata tramite la @Page direttiva o a livello di codice è irrilevante all'esperienza dell'utente finale. Tuttavia, l'attributo MasterPageFile nella direttiva viene usato da Visual Studio durante la @Page fase di progettazione per produrre la visualizzazione WYSIWYG nella finestra di progettazione. Se si torna a Default.aspx in Visual Studio e si passa alla finestra di progettazione verrà visualizzato il messaggio "Errore pagina master: la pagina contiene controlli che richiedono un riferimento alla pagina master, ma non è specificato nessuno" (vedere la figura 2).

In breve, è necessario lasciare l'attributo MasterPageFile nella @Page direttiva per godere di un'esperienza di progettazione avanzata in Visual Studio.

Visual Studio utilizza l'attributo @Page MasterPageFile della direttiva per rendere la visualizzazione del design" />

Figura 02: Visual Studio usa l'attributo @Page della MasterPageFile direttiva per eseguire il rendering della visualizzazione struttura (fare clic per visualizzare l'immagine a dimensione intera)

Passaggio 3: Creazione di una pagina master alternativa

Poiché la pagina master di una pagina del contenuto può essere impostata a livello di codice in fase di esecuzione, è possibile caricare dinamicamente una determinata pagina master in base ad alcuni criteri esterni. Questa funzionalità può essere utile nelle situazioni in cui il layout del sito deve variare in base all'utente. Ad esempio, un'applicazione Web del motore di blog può consentire agli utenti di scegliere un layout per il blog, in cui ogni layout è associato a una pagina master diversa. In fase di esecuzione, quando un visitatore visualizza il blog di un utente, l'applicazione Web dovrà determinare il layout del blog e associare dinamicamente la pagina master corrispondente alla pagina del contenuto.

Si esaminerà ora come caricare dinamicamente una pagina master in fase di esecuzione in base ad alcuni criteri esterni. Il nostro sito web contiene attualmente solo una pagina master (Site.master). È necessaria un'altra pagina master per illustrare la scelta di una pagina master in fase di esecuzione. Questo passaggio è incentrato sulla creazione e la configurazione della nuova pagina master. Il passaggio 4 esamina la determinazione della pagina master da usare in fase di esecuzione.

Creare una nuova pagina master nella cartella radice denominata Alternate.master. Aggiungere anche un nuovo foglio di stile al sito Web denominato AlternateStyles.css.

Aggiungere un'altra pagina master e un altro file CSS al sito Web

Figura 03: Aggiungere un'altra pagina master e un altro file CSS al sito Web (fare clic per visualizzare l'immagine a dimensione intera)

Ho progettato la Alternate.master pagina principale per visualizzare il titolo in alto al centro della pagina su uno sfondo blu navy. Ho eliminato la colonna sinistra e spostato il contenuto sotto il controllo ContentPlaceHolder MainContent, che ora si estende sull'intera larghezza della pagina. Inoltre, ho rimosso l'elenco delle lezioni non ordinato e l'ho sostituito con un elenco orizzontale sopra MainContent. Ho anche aggiornato i tipi di carattere e i colori usati dalla pagina master (e, per estensione, le relative pagine di contenuto). La figura 4 mostra Default.aspx quando si usa la Alternate.master pagina principale.

Nota

ASP.NET include la possibilità di definire i temi. Un tema è una raccolta di immagini, file CSS e impostazioni delle proprietà del controllo Web correlate allo stile che possono essere applicate a una pagina in fase di esecuzione. I temi sono il modo per procedere se i layout del sito differiscono solo nelle immagini visualizzate e nelle relative regole CSS. Se i layout differiscono in modo più sostanziale, ad esempio usando controlli Web diversi o con un layout radicalmente diverso, sarà necessario usare pagine master separate. Per altre informazioni sui temi, vedere la sezione Altre informazioni sulla lettura alla fine di questa esercitazione.

Le pagine di contenuto possono ora usare un nuovo aspetto

Figura 04: Le pagine di contenuto possono ora usare un nuovo aspetto (fare clic per visualizzare un'immagine a dimensione intera)

Quando il markup delle pagine principale e di contenuto viene fuso, la classe MasterPage verifica che ogni controllo Contenuto nella pagina di contenuto faccia riferimento a un ContentPlaceHolder nella pagina principale. Viene generata un'eccezione se viene trovato un controllo Content che fa riferimento a un ContentPlaceHolder inesistente. In altre parole, è fondamentale che la pagina master assegnata alla pagina di contenuto abbia un ContentPlaceHolder per ogni controllo Contenuto nella pagina di contenuto.

La pagina master Site.master include quattro controlli ContentPlaceHolder.

  • head
  • MainContent
  • QuickLoginUI
  • LeftColumnContent

Alcune delle pagine di contenuto nel nostro sito web includono solo uno o due controlli del contenuto; altre includono un controllo del contenuto per ciascuno dei segnaposti del contenuto disponibili. Qualora la nostra nuova pagina master (Alternate.master) possa essere assegnata alle pagine di contenuto che hanno controlli di Contenuto per tutti i ContentPlaceHolder in Site.master, è essenziale che Alternate.master includa anche gli stessi controlli ContentPlaceHolder come in Site.master.

Per ottenere l'aspetto Alternate.master della pagina master simile al mio (vedere la figura 4), iniziare definendo gli stili della pagina master nel AlternateStyles.css foglio di stile. Aggiungere le regole seguenti in AlternateStyles.css:

body 
{ 
 font-family: Comic Sans MS, Arial; 
 font-size: medium; 
 margin: 0px; 
} 
#topContent 
{ 
 text-align: center; 
 background-color: Navy; 
 color: White; 
 font-size: x-large;
 text-decoration: none; 
 font-weight: bold; 
 padding: 10px; 
 height: 50px;
} 
#topContent a 
{ 
 text-decoration: none; 
 color: White; 
} 
#navContent 
{ 
 font-size: small; 
 text-align: center; 
} 
#footerContent 
{ 
 padding: 10px; 
 font-size: 90%; 
 text-align: center; 
 border-top: solid 1px black; 
} 
#mainContent 
{ 
 text-align: left; 
 padding: 10px; 
}

Aggiungere quindi il markup dichiarativo seguente a Alternate.master. Come si può notare, Alternate.master contiene quattro controlli ContentPlaceHolder con gli stessi ID valori dei controlli ContentPlaceHolder in Site.master. Inoltre, include un controllo ScriptManager, che è necessario per tali pagine nel nostro sito Web che usano il framework ASP.NET AJAX.

<!DOCTYPE html PUBLIC "-//W3C//DTD XHTML 1.0 Transitional//EN" "http://www.w3.org/TR/xhtml1/DTD/xhtml1-transitional.dtd"> 
<html xmlns="http://www.w3.org/1999/xhtml"> 
<head id="Head1" runat="server"> 
 <title>Untitled Page</title>
 <asp:ContentPlaceHolder id="head" runat="server">
 </asp:ContentPlaceHolder> 
 <link href="AlternateStyles.css" rel="stylesheet" type="text/css" /> 
</head> 
<body> 
 <form id="form1" runat="server"> 
 <asp:ScriptManager ID="MyManager" runat="server"> 
 </asp:ScriptManager>
 <div id="topContent">
 <asp:HyperLink ID="lnkHome" runat="server" NavigateUrl="~/Default.aspx" 
 Text="Master Pages Tutorials" /> 
 </div>
 <div id="navContent">
 <asp:ListView ID="LessonsList" runat="server" 
 DataSourceID="LessonsDataSource">
 <LayoutTemplate>
 <asp:PlaceHolder runat="server" ID="itemPlaceholder" /> 
 </LayoutTemplate>
 <ItemTemplate>
 <asp:HyperLink runat="server" ID="lnkLesson" 
 NavigateUrl='<%# Eval("Url") %>' 
 Text='<%# Eval("Title") %>' /> 
 </ItemTemplate>
 <ItemSeparatorTemplate> | </ItemSeparatorTemplate> 
 </asp:ListView>
 <asp:SiteMapDataSource ID="LessonsDataSource" runat="server" 
 ShowStartingNode="false" /> 
 </div>
 <div id="mainContent">
 <asp:ContentPlaceHolder id="MainContent" runat="server"> 
 </asp:ContentPlaceHolder>
 </div> 
 <div id="footerContent">
 <p> 
 <asp:Label ID="DateDisplay" runat="server"></asp:Label> 
 </p>
 <asp:ContentPlaceHolder ID="QuickLoginUI" runat="server"> 
 </asp:ContentPlaceHolder>
 <asp:ContentPlaceHolder ID="LeftColumnContent" runat="server"> 
 </asp:ContentPlaceHolder>
 </div> 
 </form>
</body> 
</html>

Test della nuova pagina master

Per testare questa nuova pagina master, aggiornare il BasePage metodo della OnPreInit classe in modo che alla MasterPageFile proprietà venga assegnato il valore "~/Alternate.master" e quindi visitare il sito Web. Ogni pagina deve funzionare senza errori, ad eccezione di due: ~/Admin/AddProduct.aspx e ~/Admin/Products.aspx. L'aggiunta di un prodotto a DetailsView in ~/Admin/AddProduct.aspx restituisce un NullReferenceException dalla riga di codice che tenta di impostare della pagina master la proprietà GridMessageText. Quando si visita ~/Admin/Products.aspx un oggetto InvalidCastException viene generato al caricamento della pagina con il messaggio : "Impossibile eseguire il cast dell'oggetto di tipo "ASP.alternate_master" per digitare "ASP.site_master".

Questi errori si verificano perché la Site.master classe code-behind include eventi, proprietà e metodi pubblici non definiti in Alternate.master. La parte di markup di queste due pagine ha una @MasterType direttiva che fa riferimento alla Site.master pagina master.

<%@ MasterType VirtualPath="~/Site.master" %>

Inoltre, il gestore eventi di ItemInserted in ~/Admin/AddProduct.aspx include il codice che esegue il cast della proprietà a tipo libero di Page.Master a un oggetto di tipo Site. La direttiva @MasterType (usata in questo modo) e il cast nel gestore di eventi ItemInserted lega strettamente le pagine di ~/Admin/AddProduct.aspx e la pagina di ~/Admin/Products.aspx alla pagina master Site.master.

Per interrompere questo accoppiamento stretto, è possibile avere Site.master e Alternate.master derivare da una classe base comune che contiene definizioni per i membri pubblici. In seguito, è possibile aggiornare la @MasterType direttiva per fare riferimento a questo tipo di base comune.

Creazione di una classe di pagina master di base personalizzata

Aggiungere un nuovo file di classe alla App_Code cartella denominata BaseMasterPage.cs e derivarlo da System.Web.UI.MasterPage. È necessario definire il RefreshRecentProductsGrid metodo e la GridMessageText proprietà in BaseMasterPage, ma non è possibile spostarli da Site.master perché questi membri funzionano con i controlli Web specifici della Site.master pagina master ( RecentProducts GridView e GridMessage Label).

Ciò che è necessario fare è configurare BaseMasterPage in modo che questi membri siano definiti in tale posizione, ma vengono effettivamente implementati dalle BaseMasterPageclassi derivate (Site.master e Alternate.master). Questo tipo di ereditarietà è possibile contrassegnando la classe e i relativi membri come abstract. In breve, l'aggiunta della abstract parola chiave a questi due membri annuncia che BaseMasterPage non ha implementato RefreshRecentProductsGrid e GridMessageText, ma che le relative classi derivate saranno.

È anche necessario definire l'evento PricesDoubled in BaseMasterPage e fornire un mezzo dalle classi derivate per generare l'evento. Il modello usato in .NET Framework per facilitare questo comportamento consiste nel creare un evento pubblico nella classe di base e aggiungere un metodo protetto virtual denominato OnEventName. Le classi derivate possono quindi chiamare questo metodo per generare l'evento o eseguirne l'override per eseguire il codice immediatamente prima o dopo la generazione dell'evento.

Aggiornare la BaseMasterPage classe in modo che contenga il codice seguente:

using System; public abstract class BaseMasterPage : System.Web.UI.MasterPage
{ 
    public event EventHandler PricesDoubled; 
    protected virtual void OnPricesDoubled(EventArgs e) 
    { 
        if (PricesDoubled != null) 
        PricesDoubled(this, e); 
    } 
    public abstract void RefreshRecentProductsGrid();
    public abstract string GridMessageText 
    { 
        get; 
        set; 
    } 
}

Passare quindi alla Site.master classe del code-behind e farla derivare da BaseMasterPage. Poiché BaseMasterPage è abstract, è necessario eseguire l'override di tali abstract membri qui in Site.master. Aggiungere la override parola chiave alle definizioni di metodo e proprietà. Aggiornare anche il codice che genera l'evento PricesDoubled nel gestore eventi del pulsante DoublePrice con una chiamata al metodo della classe base OnPricesDoubled.

Dopo queste modifiche, la Site.master classe code-behind deve contenere il codice seguente:

public partial class Site : BaseMasterPage { 
    protected void Page_Load(object sender, EventArgs e) 
    { 
        DateDisplay.Text = DateTime.Now.ToString("dddd, MMMM dd"); 
    } 
    public override void RefreshRecentProductsGrid()
    { 
        RecentProducts.DataBind();
    } 
    public override string GridMessageText
    { 
        get 
        {
            return GridMessage.Text;
        } 
        set
        {
            GridMessage.Text = value; 
        } 
    }
    protected void DoublePrice_Click(object sender, EventArgs e) 
    { 
        // Double the prices 
        DoublePricesDataSource.Update();
        // Refresh RecentProducts 
        RecentProducts.DataBind();
        // Raise the PricesDoubled event
        base.OnPricesDoubled(EventArgs.Empty);
    } 
}

È anche necessario aggiornare la classe code-behind di Alternate.master per derivare da BaseMasterPage ed eseguire l'override dei due membri di abstract. Tuttavia, poiché Alternate.master non contiene un controllo GridView che elenca i prodotti più recenti né un'etichetta che visualizza un messaggio dopo l'aggiunta di un nuovo prodotto al database, questi metodi non devono eseguire alcuna operazione.

public partial class Alternate : BaseMasterPage 
{ 
    public override void RefreshRecentProductsGrid() 
    { 
        // Do nothing 
    } 
    public override string GridMessageText 
    { 
        get
        { 
            return string.Empty;
        } 
        set
        {
            // Do nothing 
        } 
    }
}

Riferimento alla classe di pagina master di base

Dopo aver completato la classe BaseMasterPage e aver esteso le nostre due pagine master, il passaggio finale consiste nell'aggiornare le pagine ~/Admin/AddProduct.aspx e ~/Admin/Products.aspx per fare riferimento a questo tipo comune. Inizia modificando la direttiva @MasterType in entrambe le pagine da:

<%@ MasterType VirtualPath="~/Site.master" %>

A:

<%@ MasterType TypeName="BaseMasterPage" %>

Anziché fare riferimento a un percorso di file, la @MasterType proprietà fa ora riferimento al tipo di base (BaseMasterPage). Di conseguenza, la proprietà fortemente tipizzata Master utilizzata nelle classi code-behind di entrambe le pagine è ora di tipo BaseMasterPage (anziché di tipo Site). Una volta apportata questa modifica, rivedere ~/Admin/Products.aspx. In precedenza, si è verificato un errore di casting perché la pagina è configurata per l'uso della Alternate.master pagina principale, ma la direttiva @MasterType fa riferimento al file Site.master. Ma ora viene eseguito il rendering della pagina senza errori. Ciò è dovuto al fatto che è possibile eseguire il cast della Alternate.master master page a un oggetto di tipo BaseMasterPage (dal momento che essa la estende).

C'è una piccola modifica che deve essere apportata in ~/Admin/AddProduct.aspx. Il gestore eventi del ItemInserted controllo DetailsView usa sia la proprietà fortemente tipizzata Master che la proprietà a tipo libero Page.Master. Abbiamo corretto il riferimento fortemente tipizzato quando abbiamo aggiornato la direttiva @MasterType, ma è comunque necessario aggiornare anche il riferimento a tipizzazione libera. Sostituire la riga di codice seguente:

Site myMasterPage = Page.Master as Site;

Con il comando seguente, che esegue il cast Page.Master al tipo di base:

BaseMasterPage myMasterPage = Page.Master as BaseMasterPage;

Passaggio 4: Determinazione della pagina master da associare alle pagine del contenuto

La classe BasePage imposta attualmente tutte le proprietà delle pagine di contenuto MasterPageFile su un valore codificato in modo fisso nella fase PreInit del ciclo di vita della pagina. È possibile aggiornare questo codice per basare la pagina master su un fattore esterno. La pagina master da caricare dipende forse dalle preferenze dell'utente attualmente connesso. In questo caso, è necessario scrivere codice nel OnPreInit metodo in BasePage che cerca le preferenze della pagina master dell'utente attualmente in visita.

Si creerà una pagina Web che consente all'utente di scegliere la pagina master da usare Site.master oppure Alternate.master e salvare questa scelta in una variabile di sessione. Per iniziare, creare una nuova pagina Web nella directory radice denominata ChooseMasterPage.aspx. Quando si crea questa pagina (o qualsiasi altra pagina di contenuto) non è necessario associarla a una pagina master perché la pagina master è impostata a livello di codice in BasePage. Tuttavia, se non si associa la nuova pagina a una pagina master, il markup dichiarativo predefinito della nuova pagina contiene un Web Form e altri contenuti forniti dalla pagina master. Dovrai sostituire manualmente questo markup con i controlli Contenuto appropriati. Per questo motivo, trovo più facile associare la nuova pagina ASP.NET a una pagina master.

Nota

Poiché Site.master e Alternate.master hanno lo stesso set di controlli ContentPlaceHolder, non è importante quale pagina master si sceglie durante la creazione della nuova pagina di contenuto. Per coerenza, è consigliabile usare Site.master.

Aggiungere una nuova pagina contenuto al sito Web

Figura 05: Aggiungere una nuova pagina contenuto al sito Web (fare clic per visualizzare l'immagine a dimensione intera)

Aggiorna il file Web.sitemap per includere un'entrata per questa lezione. Aggiungere il seguente markup sotto <siteMapNode> per le Pagine Master e la lezione di ASP.NET AJAX.

<siteMapNode url="~/ChooseMasterPage.aspx" title="Choose a Master Page" />

Prima di aggiungere contenuto alla pagina ChooseMasterPage.aspx, prenditi un momento per aggiornare la classe code-behind della pagina in modo che derivi da BasePage invece di System.Web.UI.Page. Aggiungere quindi un controllo DropDownList alla pagina, impostarne la ID proprietà su MasterPageChoicee aggiungere due elementi ListItem con i Text valori di "~/Site.master" e "~/Alternate.master".

Aggiungi un controllo Web Button alla pagina e imposta le sue proprietà ID e Text rispettivamente su SaveLayout e "Save Layout Choice". A questo punto il markup dichiarativo della pagina dovrebbe essere simile al seguente:

<p> 
 Your layout choice: 
 <asp:DropDownList ID="MasterPageChoice" runat="server"> 
 <asp:ListItem>~/Site.master</asp:ListItem>
 <asp:ListItem>~/Alternate.master</asp:ListItem>
 </asp:DropDownList> 
</p> 
<p> 
 <asp:Button ID="SaveLayout" runat="server" Text="Save Layout Choice" /> 
</p>

Quando la pagina viene visitata per la prima volta, è necessario visualizzare la scelta della pagina master attualmente selezionata dall'utente. Creare un Page_Load gestore eventi e aggiungere il codice seguente:

protected void Page_Load(object sender, EventArgs e) 
{ 
    if (!Page.IsPostBack) 
    { 
        if (Session["MyMasterPage"] != null)
        {
            ListItem li = MasterPageChoice.Items.FindByText(Session["MyMasterPage"].ToString());
            if (li != null) 
                li.Selected = true; 
        } 
    }
}

Il codice precedente viene eseguito solo al primo accesso alla pagina (e non nei postback successivi). Controlla prima di tutto se la variabile MyMasterPage Session esiste. In caso affermativo, tenta di trovare l'elemento ListItem corrispondente nel MasterPageChoice elenco a discesa. Se viene trovato un oggetto ListItem corrispondente, la relativa Selected proprietà viene impostata su true.

È necessario anche il codice che salva la scelta dell'utente nella MyMasterPage variabile Session. Creare un gestore eventi per l'evento SaveLayout button Click e aggiungere il codice seguente:

protected void SaveLayout_Click(object sender, EventArgs e)
{
    Session["MyMasterPage"] = MasterPageChoice.SelectedValue;
    Response.Redirect("ChooseMasterPage.aspx"); 
}

Nota

Nel momento in cui il gestore eventi Click viene eseguito durante il postback, la pagina master è già stata selezionata. Pertanto, la selezione dell'elenco a discesa dell'utente non sarà attiva fino alla visita della pagina successiva. L'Response.Redirect impone al browser di richiedere nuovamente ChooseMasterPage.aspx.

Con la pagina ChooseMasterPage.aspx completata, il nostro compito finale è fare in modo che BasePage assegni la proprietà MasterPageFile in base al valore della variabile Session MyMasterPage. Se la variabile Session non è impostata, imposta BasePage al valore predefinito Site.master.

protected override void OnPreInit(EventArgs e) 
{ 
    SetMasterPageFile();
    base.OnPreInit(e); 
} 
protected virtual void SetMasterPageFile()
{ 
    this.MasterPageFile = GetMasterPageFileFromSession();
} 
protected string GetMasterPageFileFromSession() 
{ 
    if (Session["MyMasterPage"] == null) 
        return "~/Site.master";
    else
        return Session["MyMasterPage"].ToString(); 
}

Nota

Ho spostato il codice che assegna la proprietà MasterPageFile dell'oggetto Page fuori dal gestore eventi OnPreInit e l'ho suddiviso in due metodi separati. Questo primo metodo, SetMasterPageFile, assegna la MasterPageFile proprietà al valore restituito dal secondo metodo, GetMasterPageFileFromSession. Ho creato il SetMasterPageFile metodo virtual in modo che le classi future che si estendono BasePage possano eseguire facoltativamente l'override per implementare la logica personalizzata, se necessario. Nell'esercitazione successiva verrà illustrato un esempio di come eseguire l'override della proprietà di BasePage di SetMasterPageFile.

Con questo codice inserito, visitare la pagina ChooseMasterPage.aspx. Inizialmente, la Site.master pagina master è selezionata (vedere la figura 6), ma l'utente può selezionare una pagina master diversa dall'elenco a discesa.

Le pagine di contenuto vengono visualizzate utilizzando la pagina master Site.master

Figura 06: Le pagine del contenuto vengono visualizzate utilizzando la pagina master (fare clic per visualizzare l'immagine Site.mastera dimensione intera)

Le pagine del contenuto vengono ora visualizzate tramite la pagina master Alternate.master

Figura 07: Le pagine del contenuto sono ora visualizzate usando la pagina master (fare clic per visualizzare l'immagine Alternate.mastera dimensione intera)

Riepilogo

Quando viene visitata una pagina di contenuto, i controlli Contenuto vengono fusi con i controlli ContentPlaceHolder della pagina master. La master page della pagina di contenuto è indicata dalla proprietà della classe PageMasterPageFile, assegnata all'attributo della direttiva @PageMasterPageFile durante la fase di Inizializzazione. Come mostrato in questa esercitazione, possiamo assegnare un valore alla proprietà MasterPageFile purché lo facciamo prima della fine della fase PreInit. La possibilità di specificare a livello di codice la pagina master apre la porta per scenari più avanzati, ad esempio l'associazione dinamica di una pagina di contenuto a una pagina master in base a fattori esterni.

Buon programmatori!

Altre informazioni

Per altre informazioni sugli argomenti illustrati in questa esercitazione, vedere le risorse seguenti:

Informazioni sull'autore

Scott Mitchell, autore di più libri ASP/ASP.NET e fondatore di 4GuysFromRolla.com, ha lavorato con le tecnologie Web Microsoft dal 1998. Scott lavora come consulente indipendente, formatore e scrittore. Il suo ultimo libro è Sams Teach Yourself ASP.NET 3.5 in 24 ore. Scott può essere raggiunto all'indirizzo mitchell@4GuysFromRolla.com o tramite il suo blog all'indirizzo http://ScottOnWriting.NET.

Grazie speciale a

Questa serie di esercitazioni è stata esaminata da diversi revisori validi. Il revisore principale per questa esercitazione è stato Suchi Banerjee. Si è interessati a esaminare i prossimi articoli MSDN? In tal caso, mandami un messaggio a mitchell@4GuysFromRolla.com