Partager via


Résolution des problèmes de performances lentes de SQL Server dues à des problèmes d’E/S

S'applique à : SQL Server

Cet article fournit des conseils sur les problèmes d’E/S à l’origine de performances lentes de SQL Server et sur la façon de résoudre les problèmes.

Définir les performances des E/S lentes

Les compteurs de performance sont utilisés pour identifier des E/S lentes. Ces compteurs mesurent la vitesse à laquelle le sous-système d’E/S services chaque demande d’E/S en moyenne en termes de temps d’horloge. Les compteurs de performances spécifiques qui mesurent la latence d’E/S dans Windows sont Avg Disk sec/ Read, Avg. Disk sec/Write et Avg. Disk sec/Transfer (cumulatif des lectures et des écritures).

Dans SQL Server, les choses fonctionnent de la même façon. Habituellement, vous vérifiez si SQL Server signale des goulots d'étranglement d'E/S mesurés en millisecondes. SQL Server envoie des demandes d’E/S au système d’exploitation en appelant les fonctions Win32 telles que WriteFile(), , ReadFile()WriteFileGather()et ReadFileScatter(). Lorsqu'il publie une requête d'E/S, SQL Server mesure la durée de la requête et la rapporte en utilisant les types d'attente. SQL Server utilise des types d’attente pour indiquer les attentes d’E/S à différents endroits du produit. Les attentes liées aux entrées/sorties (E/S) sont les suivantes :

Si ces attentes dépassent 10 à 15 millisecondes de manière cohérente, les E/S sont considérées comme un goulot d’étranglement.

Note

Pour fournir un contexte et une perspective, dans le monde de la résolution des problèmes de SQL Server, Microsoft CSS a observé des cas où une demande d’E/S a pris plus d’une seconde et jusqu’à 15 secondes par transfert de tels systèmes d’E/S ont besoin d’optimisation. À l'inverse, Microsoft CSS a observé des systèmes dans lesquels le temps de transfert est inférieur à une milliseconde par transfert. Avec la technologie SSD/NVMe d’aujourd’hui, les taux de débit annoncés varient en dizaines de microsecondes par transfert. Par conséquent, la figure de 10 à 15 millisecondes/transfert est un seuil très approximatif que nous avons sélectionné en fonction de l’expérience collective entre les ingénieurs Windows et SQL Server au cours des années. En règle générale, lorsque les nombres dépassent ce seuil approximatif, les utilisateurs SQL Server commencent à voir la latence dans leurs charges de travail et les signalent. En fin de compte, le débit attendu d’un sous-système d’E/S est défini par le fabricant, le modèle, la configuration, la charge de travail et potentiellement plusieurs autres facteurs.

Méthodologie

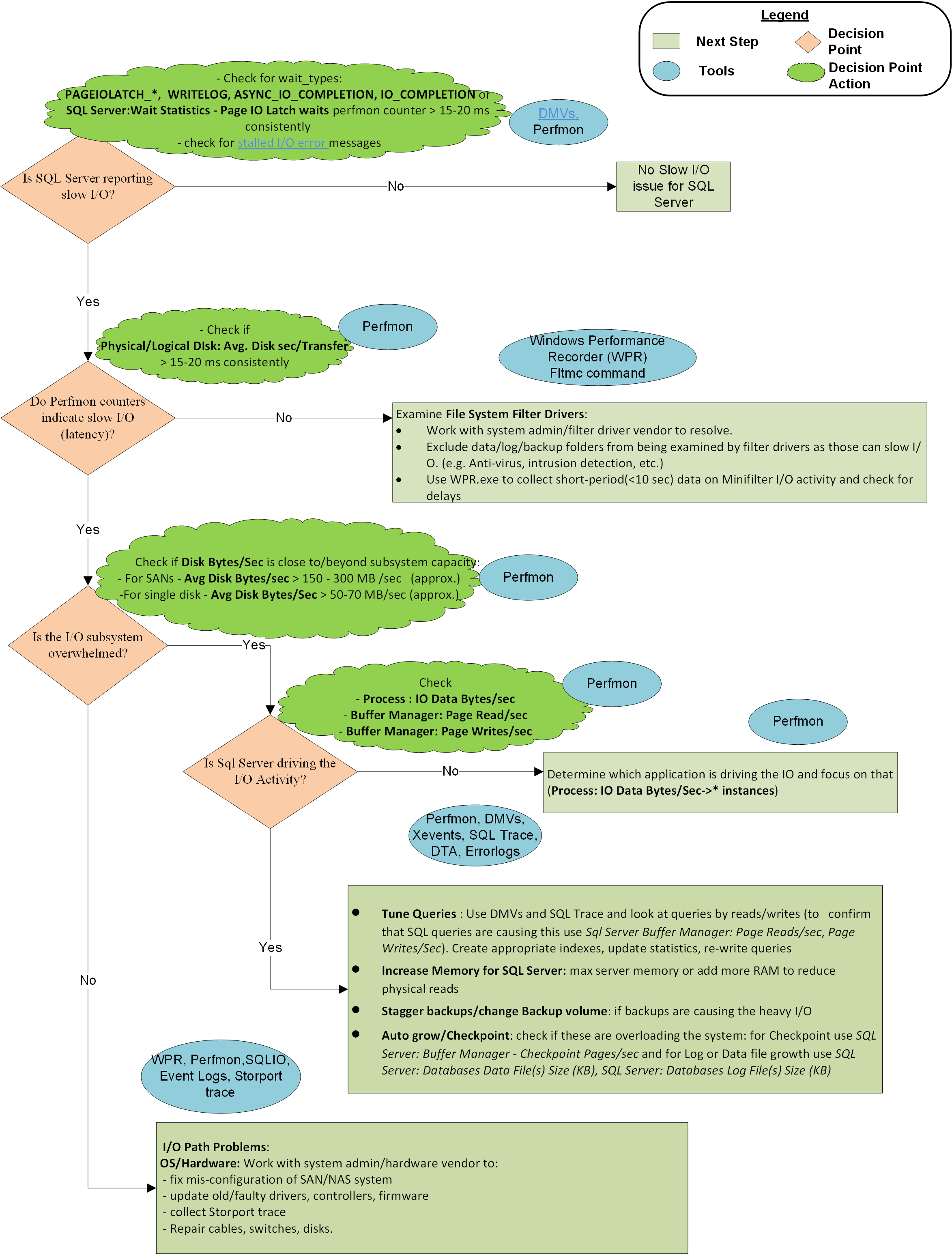
Un organigramme à la fin de cet article décrit la méthodologie utilisée par Microsoft CSS pour aborder les problèmes d’E/S lents avec SQL Server. Ce n’est pas une approche exhaustive ou exclusive, mais elle s’est avérée utile pour isoler le problème et le résoudre.

La méthodologie est décrite dans les étapes suivantes :

Étape 1 : SQL Server signale-t-il des E/S lentes ?

SQL Server peut signaler la latence des E/S de plusieurs façons :

  • Types d’attente d’E/S
  • DMV sys.dm_io_virtual_file_stats
  • Journal des erreurs ou journal des événements d’application

Types d’attente d’E/S

Déterminez s’il existe une latence d’E/S signalée par les types d’attente SQL Server. Les valeurs PAGEIOLATCH_*, WRITELOG, et ASYNC_IO_COMPLETION, ainsi que celles de plusieurs autres types d’attente moins courants, doivent généralement rester inférieures à 10 à 15 millisecondes par requête d’E/S. Si ces valeurs sont plus cohérentes, un problème de performances d’E/S existe et nécessite un examen approfondi. La requête suivante peut vous aider à collecter ces informations de diagnostic sur votre système :

#replace with server\instance or server for default instance
$sqlserver_instance = "server\instance" 

for ([int]$i = 0; $i -lt 100; $i++)
{
   
  sqlcmd -E -S $sqlserver_instance -Q "SELECT r.session_id, r.wait_type, r.wait_time as wait_time_ms`
                                       FROM sys.dm_exec_requests r JOIN sys.dm_exec_sessions s `
                                        ON r.session_id = s.session_id `
                                       WHERE wait_type in ('PAGEIOLATCH_SH', 'PAGEIOLATCH_EX', 'WRITELOG', `
                                        'IO_COMPLETION', 'ASYNC_IO_COMPLETION', 'BACKUPIO')`
                                       AND is_user_process = 1"

  Start-Sleep -s 2
}

Statistiques des fichiers dans sys.dm_io_virtual_file_stats

Pour afficher la latence au niveau du fichier de base de données comme indiqué dans SQL Server, exécutez la requête suivante :

#replace with server\instance or server for default instance
$sqlserver_instance = "server\instance" 

sqlcmd -E -S $sqlserver_instance -Q "SELECT   LEFT(mf.physical_name,100),   `
         ReadLatency = CASE WHEN num_of_reads = 0 THEN 0 ELSE (io_stall_read_ms / num_of_reads) END, `
         WriteLatency = CASE WHEN num_of_writes = 0 THEN 0 ELSE (io_stall_write_ms / num_of_writes) END, `
         AvgLatency =  CASE WHEN (num_of_reads = 0 AND num_of_writes = 0) THEN 0 `
                        ELSE (io_stall / (num_of_reads + num_of_writes)) END,`
         LatencyAssessment = CASE WHEN (num_of_reads = 0 AND num_of_writes = 0) THEN 'No data' ELSE `
               CASE WHEN (io_stall / (num_of_reads + num_of_writes)) < 2 THEN 'Excellent' `
                    WHEN (io_stall / (num_of_reads + num_of_writes)) BETWEEN 2 AND 5 THEN 'Very good' `
                    WHEN (io_stall / (num_of_reads + num_of_writes)) BETWEEN 6 AND 15 THEN 'Good' `
                    WHEN (io_stall / (num_of_reads + num_of_writes)) BETWEEN 16 AND 100 THEN 'Poor' `
                    WHEN (io_stall / (num_of_reads + num_of_writes)) BETWEEN 100 AND 500 THEN  'Bad' `
                    ELSE 'Deplorable' END  END, `
         [Avg KBs/Transfer] =  CASE WHEN (num_of_reads = 0 AND num_of_writes = 0) THEN 0 `
                    ELSE ((([num_of_bytes_read] + [num_of_bytes_written]) / (num_of_reads + num_of_writes)) / 1024) END, `
         LEFT (mf.physical_name, 2) AS Volume, `
         LEFT(DB_NAME (vfs.database_id),32) AS [Database Name]`
       FROM sys.dm_io_virtual_file_stats (NULL,NULL) AS vfs  `
       JOIN sys.master_files AS mf ON vfs.database_id = mf.database_id `
         AND vfs.file_id = mf.file_id `
       ORDER BY AvgLatency DESC"

Regardez les colonnes AvgLatency et LatencyAssessment pour comprendre les détails de la latence.

Erreur 833 signalée dans le journal des événements d’erreur ou d’application

Dans certains cas, vous pouvez observer l’erreur 833 SQL Server has encountered %d occurrence(s) of I/O requests taking longer than %d seconds to complete on file [%ls] in database [%ls] (%d) dans le journal des erreurs. Vous pouvez vérifier les journaux d’erreurs SQL Server sur votre système en exécutant la commande PowerShell suivante :

Get-ChildItem -Path "c:\program files\microsoft sql server\mssql*" -Recurse -Include Errorlog |
   Select-String "occurrence(s) of I/O requests taking longer than Longer than 15 secs"

Pour plus d’informations sur cette erreur, consultez la section MSSQLSERVER_833 .

Étape 2 : Les compteurs Perfmon indiquent-ils une latence d’E/S ?

Si SQL Server signale une latence d’E/S, reportez-vous aux compteurs du système d’exploitation. Vous pouvez déterminer s’il existe un problème d’E/S en examinant le compteur Avg Disk Sec/Transferde latence. L’extrait de code suivant indique une façon de collecter ces informations via PowerShell. Il collecte des compteurs sur tous les volumes de disque : « _total ». Passez à un volume de lecteur spécifique (par exemple, « D: »). Pour rechercher les volumes qui hébergent vos fichiers de base de données, exécutez la requête suivante dans votre serveur SQL Server :

#replace with server\instance or server for default instance
$sqlserver_instance = "server\instance" 
sqlcmd -E -S $sqlserver_instance -Q "SELECT DISTINCT LEFT(volume_mount_point, 32) AS volume_mount_point `
                                     FROM sys.master_files f `
                                     CROSS APPLY sys.dm_os_volume_stats(f.database_id, f.file_id) vs"

Rassemblez Avg Disk Sec/Transfer les indicateurs sur le volume de votre choix :

clear
$cntr = 0 

# replace with your server name, unless local computer
$serverName = $env:COMPUTERNAME

# replace with your volume name - C: , D:, etc
$volumeName = "_total"

$Counters = @(("\\$serverName" +"\LogicalDisk($volumeName)\Avg. disk sec/transfer"))

$disksectransfer = Get-Counter -Counter $Counters -MaxSamples 1 
$avg = $($disksectransfer.CounterSamples | Select-Object CookedValue).CookedValue

Get-Counter -Counter $Counters -SampleInterval 2 -MaxSamples 30 | ForEach-Object {
$_.CounterSamples | ForEach-Object {
   [pscustomobject]@{
      TimeStamp = $_.TimeStamp
      Path = $_.Path
      Value = ([Math]::Round($_.CookedValue, 5))
         turn = $cntr = $cntr +1
         running_avg = [Math]::Round(($avg = (($_.CookedValue + $avg) / 2)), 5)  
         
   } | Format-Table
     }
   }

   write-host "Final_Running_Average: $([Math]::Round( $avg, 5)) sec/transfer`n"
  
   if ($avg -gt 0.01)
   {
     Write-Host "There ARE indications of slow I/O performance on your system"
   }
   else
   {
     Write-Host "There is NO indication of slow I/O performance on your system"
   }

Si les valeurs de ce compteur sont constamment supérieures à 10 à 15 millisecondes, vous devez examiner le problème plus loin. Les pics occasionnels ne comptent pas dans la plupart des cas, mais veillez à vérifier la durée d’un pic. Si le pic a duré une minute ou plus, c’est plutôt un plateau qu’un pic.

Si les compteurs de l’analyseur de performances ne signalent pas de latence, mais QUE SQL Server le fait, le problème se produit entre SQL Server et le Gestionnaire de partition, autrement dit, les pilotes de filtre. Le Gestionnaire de partitions est une couche d’E/S où le système d’exploitation collecte les compteurs Perfmon . Pour résoudre la latence, assurez-vous d'appliquer les exclusions appropriées aux pilotes de filtre et résolvez les problèmes de ces pilotes. Les pilotes de filtre sont utilisés par des programmes tels que les logiciels antivirus, les solutions de sauvegarde, le chiffrement, la compression, etc. Vous pouvez utiliser cette commande pour répertorier les pilotes de filtre sur les systèmes et les volumes auxquels ils s’attachent. Vous pouvez ensuite rechercher les noms des pilotes et les fournisseurs de logiciels dans l’article Sur les altitudes de filtre allouées .

fltmc instances

Pour plus d’informations, consultez Comment choisir un logiciel antivirus à exécuter sur des ordinateurs exécutant SQL Server.

Évitez d’utiliser le chiffrement du système de fichiers (EFS) et la compression du système de fichiers, car elles entraînent la synchronisation des E/S asynchrones et, par conséquent, plus lentes. Pour plus d'informations, consultez l'article Les E/S de disque asynchrones apparaissent comme synchrones sous Windows.

Étape 3 : Le sous-système d’E/S est-il dépassé par sa capacité ?

Si SQL Server et le système d'exploitation indiquent que le sous-système d'entrée/sortie est lent, vérifiez si cela est dû au fait que le système est submergé au-delà de sa capacité. Vous pouvez vérifier la capacité en examinant les compteurs d’E/S Disk Bytes/Sec, Disk Read Bytes/Sec ou Disk Write Bytes/Sec. Veillez à vérifier auprès de votre administrateur système ou fournisseur de matériel les spécifications de débit attendues pour votre san (ou un autre sous-système d’E/S). Par exemple, vous pouvez transférer pas plus de 200 Mo/s de débit via une carte HBA de 2 Go/s ou un port dédié de 2 Go/s sur un commutateur SAN. La capacité de débit attendue définie par un fabricant de matériel définit la façon dont vous procédez ici.

clear

$serverName = $env:COMPUTERNAME
$Counters = @(
   ("\\$serverName" +"\PhysicalDisk(*)\Disk Bytes/sec"),
   ("\\$serverName" +"\PhysicalDisk(*)\Disk Read Bytes/sec"),
   ("\\$serverName" +"\PhysicalDisk(*)\Disk Write Bytes/sec")
   )
Get-Counter -Counter $Counters -SampleInterval 2 -MaxSamples 20 | ForEach-Object  {
$_.CounterSamples | ForEach-Object       {
   [pscustomobject]@{
      TimeStamp = $_.TimeStamp
      Path = $_.Path
      Value = ([Math]::Round($_.CookedValue, 3)) }
    }
 }

Étape 4 : SQL Server pilote-t-il l’activité d’E/S intensive ?

Si le sous-système d’E/S est submergé au-delà de la capacité, déterminez si SQL Server est le coupable en examinant Buffer Manager: Page Reads/Sec (le plus courant) et Page Writes/Sec (beaucoup moins courant) pour l’instance spécifique. Si SQL Server est le pilote d’E/S principal et que le volume d’E/S dépasse ce que le système peut gérer, collaborez avec les équipes de développement d’applications ou le fournisseur d’applications pour :

  • Paramétrez les requêtes, par exemple : de meilleurs index, mettez à jour les statistiques, réécrivez des requêtes et recréez la base de données.
  • Augmentez la mémoire maximale du serveur ou ajoutez davantage de RAM sur le système. Plus de RAM met en cache plus de données ou de pages d’index sans relecture fréquente à partir du disque, ce qui réduit l’activité d’E/S. L’augmentation de la mémoire peut également réduire Lazy Writes/sec, qui sont pilotées par les vidanges de l'écrivain paresseux lorsqu’il est fréquemment nécessaire de stocker davantage de pages de la base de données dans la mémoire limitée disponible.
  • Si vous constatez que les écritures de page sont la source d’une activité d’E/S intensive, examinez Buffer Manager: Checkpoint pages/sec pour déterminer si cela est dû à des vidages massifs de pages nécessaires pour satisfaire les exigences de configuration de l’intervalle de récupération. Vous pouvez utiliser des points de contrôle indirects pour uniformiser les E/S dans le temps ou augmenter le débit matériel des E/S.

Causes

En général, les problèmes suivants sont les raisons principales pour lesquelles les requêtes SQL Server souffrent d’une latence d’E/S :

  • Problèmes matériels :

    • Configuration incorrecte de SAN (commutateur, câbles, HBA, stockage)

    • Capacité d’E/S dépassée (déséquilibrée sur l'ensemble du réseau SAN, pas seulement sur le stockage « back-end »)

    • Problèmes liés aux pilotes ou au microprogramme

    Les fournisseurs de matériel et/ou les administrateurs système doivent être engagés à ce stade.

  • Problèmes de requête : SQL Server sature les volumes de disques avec des requêtes d’E/S et envoie (push) le sous-système d’E/S au-delà de la capacité, ce qui entraîne un taux de transfert d’E/S élevé. Dans ce cas, la solution consiste à identifier les requêtes qui entraînent un nombre élevé de lectures ou écritures logiques, puis à optimiser ces requêtes afin de minimiser les E/S de disque, ce qui passe d'abord par l'utilisation d'index appropriés. Conservez également les statistiques mises à jour, car elles fournissent à l’optimiseur de requête des informations suffisantes pour choisir le meilleur plan. En outre, la conception incorrecte de la base de données et la conception des requêtes peuvent entraîner une augmentation des problèmes d’E/S. Par conséquent, la refonte des requêtes et parfois des tables peut aider à améliorer les E/S.

  • Pilotes de filtre : la réponse d’E/S SQL Server peut être gravement affectée si les pilotes de filtre du système de fichiers traitent le trafic d’E/S lourd. Les exclusions de fichiers appropriées de l’analyse antivirus et de la conception correcte du pilote de filtre par les fournisseurs de logiciels sont recommandées pour empêcher l’impact sur les performances des E/S.

  • Autres applications : une autre application sur la même machine avec SQL Server peut saturer le chemin d’E/S avec des demandes de lecture ou d’écriture excessives. Cette situation peut pousser le sous-système d’E/S au-delà des limites de capacité et provoquer la lenteur des E/S pour SQL Server. Identifiez l’application et ajustez-la ou déplacez-la ailleurs pour éliminer son impact sur la pile d’E/S.

Représentation graphique de la méthodologie

Représentation visuelle de la méthodologie pour corriger les problèmes d’E/S lents avec SQL Server.

Voici des descriptions des types d’attente courants observés dans SQL Server lorsque des problèmes d’E/S de disque sont signalés.

PAGEIOLATCH_EX

Se produit lorsqu’une tâche attend un verrou pour une page de données ou d’index (mémoire tampon) dans une requête d’E/S. La demande de verrou est en mode Exclusif. Un mode exclusif est utilisé lorsque la mémoire tampon est écrite sur le disque. De longues attentes peuvent indiquer l'existence de problèmes au niveau du sous-système de disque.

PAGEIOLATCH_SH

Se produit lorsqu’une tâche attend un verrou pour une page de données ou d’index (mémoire tampon) dans une requête d’E/S. La demande de verrou est en mode partagé. Le mode partagé est utilisé lorsque la mémoire tampon est lue à partir du disque. De longues attentes peuvent indiquer l'existence de problèmes au niveau du sous-système de disque.

PAGEIOLATCH_UP

Se produit lorsqu’une tâche attend un verrou pour une mémoire tampon dans une requête d’E/S. La demande de verrou est en mode mise à jour. De longues attentes peuvent indiquer l'existence de problèmes au niveau du sous-système de disque.

WRITELOG

Se produit lorsqu’une tâche attend la fin d’un vidage du journal des transactions. Une sauvegarde se produit lorsque le Gestionnaire de journaux écrit ses contenus temporaires sur le disque. Les opérations courantes qui engendrent un vidage de journal sont les validations de transactions et les points de contrôle.

Les raisons courantes des longues attentes sur WRITELOG sont :

  • Latence du disque du journal des transactions : il s'agit de la principale cause des WRITELOG latences. En règle générale, il est recommandé de conserver les données et les fichiers journaux sur des volumes distincts. Les écritures du journal des transactions sont séquentielles, tandis que la lecture ou l’écriture de données à partir d’un fichier de données est aléatoire. Le mélange de données et de fichiers journaux sur un volume de lecteur (en particulier les lecteurs de disque de rotation classiques) entraîne un déplacement excessif de la tête du disque.

  • Trop de VLF : trop de fichiers journaux virtuels (VLF) peuvent entraîner WRITELOG des attentes. Trop de VLFs peuvent entraîner d'autres types de problèmes, tels qu'une récupération prolongée.

  • Trop de petites transactions : bien que les transactions volumineuses puissent entraîner un blocage, trop de petites transactions peuvent entraîner un autre ensemble de problèmes. Si vous ne commencez pas explicitement une transaction, toute insertion, suppression ou mise à jour entraîne une transaction (nous appelons cette transaction automatique). Si vous effectuez 1 000 insertions dans une boucle, 1 000 transactions sont générées. Chaque transaction de cet exemple doit être validée, ce qui entraîne un vidage du journal des transactions et 1 000 vidages de transaction. Dans la mesure du possible, regroupez les mises à jour, supprimez ou insérez dans une transaction plus importante pour réduire les vidages du journal des transactions et augmenter les performances. Cette opération peut entraîner moins WRITELOG d’attentes.

  • Des problèmes de planification entraînent une programmation trop lente des threads Log Writer : avant SQL Server 2016, un thread Log Writer unique effectuait toutes les écritures de journal. En cas de problèmes avec la planification des threads (par exemple, une utilisation élevée du processeur), le thread de l’enregistreur de journaux et les vidages de journal pourraient être retardés. Dans SQL Server 2016, jusqu’à quatre threads d’enregistreur de journaux ont été ajoutés pour augmenter le débit d’écriture des journaux. Consultez SQL 2016 - Il s’exécute simplement plus rapidement : plusieurs threads du processus d'écriture du journal. Dans SQL Server 2019, jusqu’à huit écrivains de journal ont été ajoutés, ce qui améliore encore davantage le débit. En outre, dans SQL Server 2019, chaque thread de travail standard peut effectuer des écritures de journal directement au lieu de publier dans le thread de l’enregistreur de journaux. Avec ces améliorations, WRITELOG les temps d'attente seraient rarement déclenchés par des problèmes de planification.

ASYNC_IO_COMPLETION

Se produit lorsque certaines des activités d’E/S suivantes se produisent :

  • Le fournisseur d’insertion en bloc (« Insérer en bloc ») utilise ce type d’attente lors de l’exécution d’E/S.
  • Lecture du fichier d'annulation dans Log Shipping et direction des E/S asynchrones pour la copie des journaux de transaction.
  • Lecture des données réelles à partir des fichiers de données pendant une sauvegarde de données.

IO_COMPLETION

Se produit durant l'attente de l'exécution des opérations d'E/S. Ce type d’attente implique généralement des E/S non liées aux pages de données (mémoires tampons). Voici quelques exemples :

  • Lecture et écriture de résultats de tri/hachage de/vers le disque pendant un déversement (vérifiez les performances du stockage tempdb ).
  • Lecture et écriture de spools anticipés sur le disque (vérifiez le stockage de tempdb ).
  • Lecture des blocs de journal à partir du journal des transactions (pendant toute opération qui provoque la lecture du journal à partir du disque, par exemple, récupération).
  • Lecture d’une page à partir d’un disque lorsque la base de données n’est pas encore configurée.
  • Copie de pages dans un instantané de base de données (copie en écriture).
  • Fermeture du fichier de base de données et de la décompression de fichier.

BACKUPIO

Se produit lorsqu’une tâche de sauvegarde attend des données ou attend qu’une mémoire tampon stocke des données. Ce type n’est pas classique, sauf lorsqu’une tâche attend un montage de bande.