Remarque
L’accès à cette page nécessite une autorisation. Vous pouvez essayer de vous connecter ou de modifier des répertoires.
L’accès à cette page nécessite une autorisation. Vous pouvez essayer de modifier des répertoires.
Sync Framework peut être utilisé pour synchroniser des données entre des participants de différentes fonctionnalités. Un participant est un périphérique ou un service qui peut être synchronisé avec d'autres systèmes qui exécutent Sync Framework.
Sync Framework prend en charge les types de participants suivants :
Participant complet
Participant proxy
Participant partiel
Participant simple
Participant complet
Un participant complet héberge localement le runtime et stocke les métadonnées. Les participants complets peuvent participer aux scénarios de synchronisation d'égal à égal car les deux participants peuvent démarrer la synchronisation.
Deux participants complets dans la synchronisation d'égal à égal
.gif)
Participant proxy
Un participant proxy démarre la synchronisation pour un fournisseur distant en gérant les appels localement et en les transférant au fournisseur distant, tel qu'une base de données stockée sur un serveur.
Sécurité Remarque |
|---|
Sync Framework n'assure ni l'authentification ni le chiffrement entre le fournisseur proxy et le fournisseur distant. Pour éviter tout accès non autorisé ou toute falsification, le canal de communication entre le fournisseur proxy et le fournisseur distant doit être sécurisé à l'aide d'un mécanisme de chiffrement et d'authentification mutuelle approprié, tel que SSL (Secure Sockets Layer). |
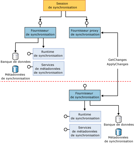
L'illustration suivante montre la synchronisation d'un fournisseur de participant complet avec fournisseur proxy. Remarquez que le fournisseur proxy se contente d'envoyer des commandes et des métadonnées sur le réseau au fournisseur distant. Le fournisseur distant existe sur le serveur de base de données et implémente la logique réelle utilisée pour la synchronisation. La ligne rouge en pointillé représente une limite d'ordinateur.
Synchronisation d'un participant complet avec un participant proxy
.gif)
L'illustration suivante montre comment Sync Framework peut être utilisé pour synchroniser des fournisseurs distants de l'application qui démarre la synchronisation. L'application de contrôle peut connecter deux services Web ou appareils Smart Device qui doivent être synchronisés. Remarquez que les deux fournisseurs locaux sont des fournisseurs proxy pour les fournisseurs distants. Les lignes rouges en pointillé représentent des limites d'ordinateurs.
Application centrale qui synchronise deux participants proxy
.gif)
Participant partiel
Un participant partiel peut stocker les métadonnées de synchronisation mais ne peut pas les traiter. Un participant partiel compte sur plusieurs participants complets pour héberger le runtime et démarrer la synchronisation. Les données peuvent circuler entre ces participants car ils peuvent porter les métadonnées de synchronisation à plusieurs maîtres et communiquer ces métadonnées à n'importe quel autre participant complet. Les participants partiels ne peuvent pas participer aux scénarios d'égal à égal, car ils ne sont pas en mesure de traiter les métadonnées ou d'héberger le runtime. Les clés USB et les téléphones portables qui ont des capacités de stockage sont des exemples de participants partiels.
L'illustration suivante montre comment un participant complet, tel qu'un ordinateur, est synchronisé avec un participant partiel, tel qu'un téléphone mobile. Le participant complet énumère ou filtre les modifications pour le participant partiel et stocke les métadonnées sur le participant partiel. Cela permet à un autre participant complet de synchroniser ce participant partiel.
Synchronisation d'un participant complet avec un participant partiel
.gif)
Participant simple
Un participant simple ne stocke pas les métadonnées, ne peut pas héberger le runtime et peut ne pas utiliser le suivi des modifications. Un participant simple compte sur un participant complet unique pour tout faire en ce qui concerne l'énumération des modifications, l'application des modifications et la manipulation et le stockage des métadonnées. Dans la mesure où un participant simple ne peut pas stocker de métadonnées, il peut agir uniquement en tant que nœud terminal partenaire avec un participant complet unique qui transfère les données de et vers d'autres participants.
L'illustration suivante montre un participant complet qui utilise le Metadata Storage Service pour stocker les métadonnées pour un participant simple et qui exécute tous les aspects de la synchronisation pour le participant simple. La banque des métadonnées est utilisée pour effectuer le suivi des modifications liées au participant simple, mais est stockée sur le participant complet en raison des limitations de stockage du participant simple.
Participant complet qui utilise le Metadata Storage Service pour synchroniser un participant simple
.gif)
Voir aussi
Concepts
Fournisseurs de synchronisation
Gestion des métadonnées
Sécurité Remarque