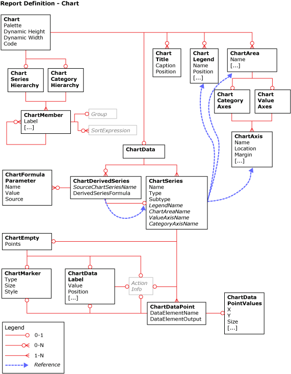
Diagramme de vue d'ensemble des éléments RDL liés aux graphiques
Le diagramme suivant présente les relations de certains éléments de graphique dans le langage de définition de rapport (RDL, Report Definition Language).
.gif)
Voir aussi
Ce navigateur n’est plus pris en charge.
Effectuez une mise à niveau vers Microsoft Edge pour tirer parti des dernières fonctionnalités, des mises à jour de sécurité et du support technique.
Remarque
L’accès à cette page nécessite une autorisation. Vous pouvez essayer de vous connecter ou de modifier des répertoires.
L’accès à cette page nécessite une autorisation. Vous pouvez essayer de modifier des répertoires.
Le diagramme suivant présente les relations de certains éléments de graphique dans le langage de définition de rapport (RDL, Report Definition Language).
.gif)