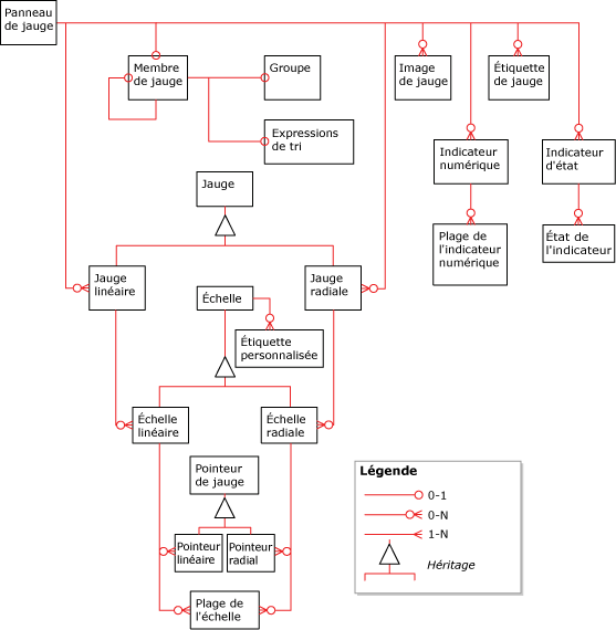
Diagramme de vue d'ensemble des éléments RDL liés aux données de jauge
Le diagramme suivant présente les relations des éléments de jauge dans le langage de définition de rapport (RDL, Report Definition Language).
.gif)
Ce navigateur n’est plus pris en charge.
Effectuez une mise à niveau vers Microsoft Edge pour tirer parti des dernières fonctionnalités, des mises à jour de sécurité et du support technique.
Remarque
L’accès à cette page nécessite une autorisation. Vous pouvez essayer de vous connecter ou de modifier des répertoires.
L’accès à cette page nécessite une autorisation. Vous pouvez essayer de modifier des répertoires.
Le diagramme suivant présente les relations des éléments de jauge dans le langage de définition de rapport (RDL, Report Definition Language).
.gif)