Diagramme de vue d'ensemble du tableau matriciel de la définition de rapport
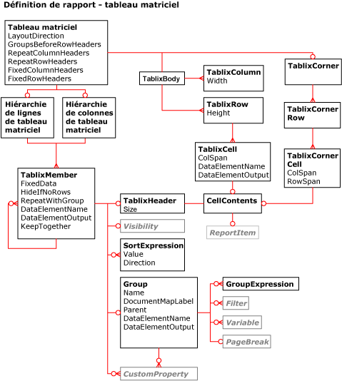
Le diagramme suivant représente les relations de certains éléments Tablix dans le RDL (Report Definition Language).
.gif)
Voir aussi
Ce navigateur n’est plus pris en charge.
Effectuez une mise à niveau vers Microsoft Edge pour tirer parti des dernières fonctionnalités, des mises à jour de sécurité et du support technique.
Remarque
L’accès à cette page nécessite une autorisation. Vous pouvez essayer de vous connecter ou de modifier des répertoires.
L’accès à cette page nécessite une autorisation. Vous pouvez essayer de modifier des répertoires.
Le diagramme suivant représente les relations de certains éléments Tablix dans le RDL (Report Definition Language).
.gif)