Compartir a través de


Arquitectura de seguridad de autenticación en Test Engine (versión preliminar)

Nota

Las funciones de vista previa no están diseñadas para un uso en producción y pueden tener funcionalidad restringida. Estas características están disponibles antes del lanzamiento oficial, para que los clientes puedan obtener acceso anticipado y proporcionar comentarios.

Este documento técnico describe la arquitectura de seguridad de los mecanismos de autenticación en el Motor de Pruebas de Power Apps. Para obtener orientación centrada en el usuario sobre cómo seleccionar y configurar métodos de autenticación, consulte la Guía de autenticación.

Descripción general de los métodos de autenticación

El motor de prueba admite dos métodos de autenticación principales:

  • Autenticación del estado de almacenamiento : basada en cookies persistentes del navegador y el estado de almacenamiento
  • Autenticación basada en certificados: basada en certificados X.509 e integración Dataverse

Ambos métodos están diseñados para soportar los requisitos de seguridad modernos, incluida la autenticación multifactor (MFA) y las políticas de acceso condicional.

Arquitectura de autenticación del estado de almacenamiento

El método de autenticación del estado de almacenamiento utiliza la gestión del contexto del navegador de Playwright para almacenar y reutilizar de forma segura los tokens de autenticación.

Descripción general del flujo de autenticación en Test Engine

Implementación de protección de datos de Windows

La implementación del estado de almacenamiento local utiliza la API de protección de datos de Windows (DPAPI) para el almacenamiento seguro:

Descripción general de la autenticación mediante la API de protección de datos de Windows (DPAPI) local

Consideraciones de seguridad

La arquitectura de seguridad del estado de almacenamiento proporciona:

  • Protección de tokens de autenticación en reposo mediante cifrado DPAPI
  • Compatibilidad con Microsoft Entra MFA y políticas de acceso condicional
  • Aislamiento de sandbox mediante los contextos del navegador de Playwright
  • Cumplimiento de las políticas de duración de la sesión de Microsoft Entra

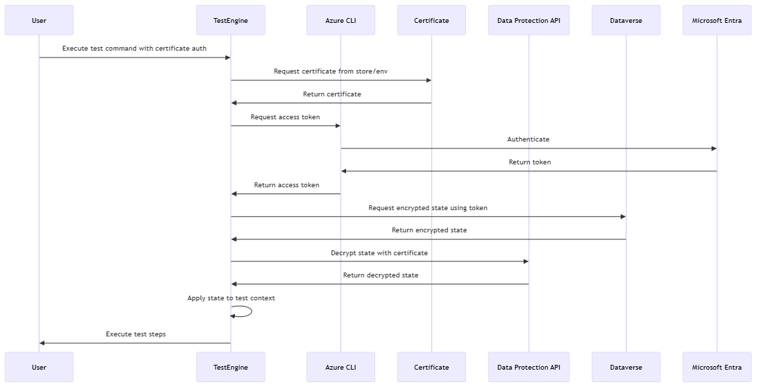
Arquitectura de autenticación basada en certificados

La autenticación basada en certificados se integra con Dataverse y utiliza certificados X.509 para mejorar la seguridad y el cifrado de la información en reposo.

Descripción general de la autenticación mediante Dataverse

Implementación de almacenamiento de Dataverse

La implementación utiliza un repositorio XML personalizado para el almacenamiento seguro de claves de protección: Dataverse

Descripción general del almacenamiento de valores Dataverse

Tecnología de cifrado

Las siguientes secciones describen los algoritmos de cifrado y los enfoques de gestión de claves utilizados por Test Engine para proteger los datos de autenticación en reposo y en tránsito.

AES-256-CBC + HMACSHA256

De forma predeterminada, los valores de los datos se cifran con una combinación de AES-256-CBC y HMACSHA256:

Descripción general del cifrado mediante la API de protección de datos ASP.Net Dataverse

Este enfoque proporciona:

  1. Confidencialidad mediante el cifrado AES-256
  2. Integridad mediante la verificación HMAC
  3. Autenticación de la fuente de datos

Integración de la API de protección de datos

El motor de pruebas se integra con la API de protección de datos de ASP.NET Core para la gestión de claves y el cifrado.

Descripción general del uso de la API de protección de datos Dataverse

Implementación de repositorio XML personalizado

Test Engine implementa un IXmlRepository personalizado para la integración: Dataverse

Descripción general del proveedor de XML personalizado de la API de protección de datos

Acceso condicional y compatibilidad con MFA

La arquitectura de autenticación de Test Engine está diseñada para funcionar sin problemas con políticas de acceso condicional: Microsoft Entra

Descripción general de la política de acceso condicional y la autenticación multifactor

Consideraciones de seguridad avanzadas

Las siguientes secciones destacan otras características de seguridad e integraciones que mejoran la protección de los datos de autenticación y respaldan operaciones seguras en entornos empresariales.

Integración del modelo de seguridad de Dataverse

Test Engine utiliza el robusto modelo de seguridad de: Dataverse

  • Seguridad a nivel de registro : controla el acceso a los datos de autenticación almacenados
  • Modelo de uso compartido: permite compartir de forma segura los contextos de autenticación de pruebas.
  • Auditoría - Rastrea el acceso a datos de autenticación confidenciales
  • Seguridad a nivel de columna : proporciona protección granular de campos sensibles

Administración de tokens de la CLI de Azure

Para la autenticación de Dataverse, Test Engine obtiene tokens de acceso de forma segura.

Descripción general de la autenticación basada en la línea de comandos (CLI) de Azure

Prácticas recomendadas de seguridad

Al implementar la autenticación del motor de prueba, tenga en cuenta estas prácticas recomendadas de seguridad:

  • Acceso con privilegios mínimos: otorga los permisos mínimos necesarios para las cuentas de prueba.
  • Rotación regular de certificados: actualice los certificados periódicamente
  • Variables de CI/CD seguras : proteja las variables de canalización que contienen datos confidenciales
  • Acceso de auditoría - Supervisar el acceso a los recursos de autenticación
  • Aislamiento del entorno: utilice entornos separados para las pruebas.

Futuras mejoras de seguridad

Las posibles mejoras futuras a la arquitectura de seguridad de autenticación incluyen:

  • Integración con Azure Key Vault para una mejor gestión de secretos
  • Compatibilidad con identidades administradas en entornos de Azure
  • Capacidades mejoradas de registro y monitoreo de seguridad
  • Más proveedores de protección para escenarios multiplataforma

Protección de datos en el núcleo ASP.NET
API de protección de datos de Windows
Autenticación de Microsoft Entra
Dataverse modelo de seguridad
Autenticación basada en certificados X.509