Share via


Report Definition Report Data Overview Diagram

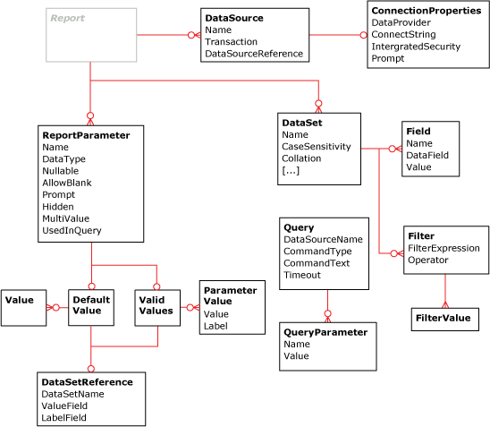
The following diagram shows the relationships of some of the report data elements in the Report Definition Language (RDL).

RDL report data diagram