Edit

Share via


Digital twin builder (preview) tutorial: Introduction

Digital twin builder (preview) is a Microsoft Fabric item for building comprehensive operational analytics scenarios for physical operations. Digital twin builder's low-code/no code experience allows businesses to connect to disparate data sources through Fabric and Azure IoT Operations; build comprehensive digital twins; and generate insights without the need for highly technical specialized skilling. With digital twin builder, operations staff can explore twins based on their relationships and perform time-series analytics, all within Microsoft Fabric's all-in-one analytic platform. Customers can then use insights from these experiences for driving operational improvements such as reducing waste, improving yield, enhancing safety, and achieving sustainability targets.

Important

This feature is in preview.

This tutorial walks you through building a scenario ontology in digital twin builder for the fictional energy company Contoso, Ltd. It focuses on digital twin builder's capabilities for modeling and contextualizing data from multiple sources, and finishes with a Power BI dashboard to visualize the data.

Prerequisites

  • The latest Power BI desktop app on your machine (step 5 of the tutorial requires use of the desktop app, not the Power BI service in Fabric). You can get it here: Download Power BI.

Tutorial scenario

This tutorial features the fictional energy company Contoso, Ltd.

Contoso, Ltd. is a leading energy company that is committed to producing bioethanol, a sustainable and renewable nonfossil fuel product. To achieve their goals of improving efficiency, reducing energy consumption, and ensuring product quality, Contoso, Ltd. decides to implement a solution using digital twin builder (preview) across their distillation sites.

Contoso, Ltd. faces several challenges in their current distillation processes:

  • Efficiency: The existing distillation units aren't optimized, which leads to longer processing times and higher operational costs.
  • Energy consumption: The energy required to maintain the distillation process is substantial, impacting the company's sustainability goals.
  • Product quality: It's challenging to ensure consistent product quality across different sites, due to variations in process parameters.

To mitigate these challenges, Contoso, Ltd. needs to:

  • Collect data and metadata from multiple sources, including sensors, control systems, and laboratory information management systems. This comprehensive data collection enables a holistic view of the distillation process.
  • Relate assets by creating semantic context to represent large processes and asset details. This semantic context helps in understanding the relationships between different assets and their roles in the overall process.
  • Scale semantic context to make data-driven decisions across sites.

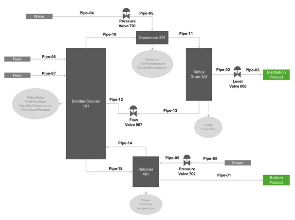
The following diagram shows how their distillation process is structured:

Flow diagram of Contoso, Ltd.

Digital twin builder can help Contoso, Ltd. transform their operations. The platform enables them to seamlessly integrate and contextualize data from various sources, creating a unified view of their distillation process. This holistic approach allows Contoso, Ltd. to gain valuable insights, optimize their operations, and make informed decisions that drive efficiency, reduce energy consumption, and enhance product quality.

Sample ontology

This tutorial deals with a subset of the distillation process outlined in the previous section. The process is seen in the following ontology:

Flow diagram of Contoso, Ltd. as an ontology.

Tutorial data summary

Contoso, Ltd. wants to model and standardize distillation processes across their sites. To model their process on digital twin builder, they start by representing 10 sites, where each site is an instance of the Process entity type.

Raw data for tutorial

For this tutorial, you use the following data sources:

Data type Usage
Asset data Asset definitions for Distiller, Condenser, and Reboiler. Each of those entity types has 10 instances defined in the table.
Time series Wide-formatted operational data.
Maintenance requests Maintenance requests associated with a particular technician and equipment.
Technicians SAP data detailing technicians working at sites.
Distillation process data MES / process data for multiple sites, containing start and end times and waste KPIs for each process entry. A customer brings in the MES data and contextualizes it with asset and event data, in order to isolate each process that occurred.

Operational data

Through an edge system, Contoso, Ltd. receives time series data from various sites. All sites perform the same distillation process that includes the following assets:

  • Distiller: Produces time series data for RefluxRatio, MainTowerPressure, FeedFlowRate, and FeedTrayTemperature.
  • Condenser: Produces time series data for Pressure, Power, and Temperature.
  • Reboiler: Produces time series data for Pressure, InletTemperature, and OutletTemperature.

These measurements help monitor and control the distillation process, ensuring efficient and safe operation.

Tutorial steps

In this tutorial, you build the digital twin builder (preview) solution for Contoso, Ltd.

Specifically, the steps of the tutorial teach you how to:

  • Set up your environment and deploy a digital twin builder item
  • Create entity types, and map property and time series data to them
  • Define semantic relationships between entity types
  • Search and explore your ontology
  • Create a Power BI report with digital twin builder data

Here's the Power BI report you build in this tutorial.

Power BI dashboard page 1, showing condenser asset details over time.

Screenshot of Power BI dashboard page 2, showing relationship instance data for maintenance orders.

Next step