Hinweis
Für den Zugriff auf diese Seite ist eine Autorisierung erforderlich. Sie können versuchen, sich anzumelden oder das Verzeichnis zu wechseln.
Für den Zugriff auf diese Seite ist eine Autorisierung erforderlich. Sie können versuchen, das Verzeichnis zu wechseln.
Sync Framework kann zum Synchronisieren von Daten zwischen Teilnehmern unterschiedlicher Funktionalität verwendet werden. Ein Teilnehmer ist ein Gerät oder ein Dienst, der mit anderen Systemen synchronisieren kann, die Sync Framework ausführen.
Sync Framework unterstützt die folgenden Teilnehmertypen:
Vollständiger Teilnehmer
Proxyteilnehmer
Partieller Teilnehmer
Einfacher Teilnehmer
Vollständiger Teilnehmer
Ein vollständiger Teilnehmer hostet die Laufzeit lokal und speichert Metadaten. Vollständige Teilnehmer können an Peer-to-Peer-Synchronisierungsszenarien teilnehmen, da beide Teilnehmer die Synchronisierung starten können.
Zwei vollständige Teilnehmer bei der Peer-to-Peer-Synchronisierung
.gif)
Proxyteilnehmer
Ein Proxyteilnehmer startet die Synchronisierung für einen Remoteanbieter, indem er Aufrufe lokal behandelt und an den Remoteanbieter, wie eine Datenbank, die auf einem Server gespeichert ist, weiterleitet.
Sicherheit Hinweis |
|---|
Sync Framework stellt keine Authentifizierung oder Verschlüsselung zwischen Proxy- und Remoteanbieter zur Verfügung. Um nicht autorisierten Zugriff und Manipulationen zu vermeiden, muss der Kommunikationskanal zwischen Proxy- und Remoteanbieter mit einem geeigneten gegenseitigen Authentifizierungs- und Verschlüsselungsmechanismus wie beispielsweise SSL (Secure Sockets Layer) gesichert werden. |
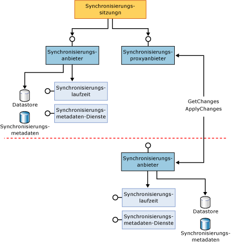
Die folgende Abbildung zeigt einen vollständigen Teilnehmeranbieter, der mit einem Proxyanbieter synchronisiert. Beachten Sie, dass der Proxyanbieter nur Befehle und Metadaten über das Netzwerk an den Remoteanbieter sendet. Der Remoteanbieter befindet sich auf dem Datenbankserver und implementiert die aktuelle Logik, die für die Synchronisierung verwendet wird. Die gestrichelte rote Linie stellt eine Computerbegrenzung dar.
Vollständiger Teilnehmer, der mit einem Proxyteilnehmer synchronisiert
.gif)
Die folgende Abbildung zeigt, wie Sync Framework zum Synchronisieren von Anbietern verwendet werden kann, die für die Anwendung, die die Synchronisierung startet, als Remoteanbieter gelten. Die steuernde Anwendung könnte eine Verbindung zwischen zwei Webdiensten oder intelligenten Geräten herstellen, die synchronisiert werden müssen. Beachten Sie, dass beide lokalen Anbieter für die Remoteanbieter Proxyanbieter sind. Die gestrichelten roten Linien stellen Computerbegrenzungen dar.
Zentrale Anwendung, die zwei Proxyteilnehmer synchronisiert
.gif)
Partieller Teilnehmer
Ein partieller Teilnehmer kann Synchronisierungsmetadaten speichern, jedoch nicht verarbeiten. Ein partieller Teilnehmer verlässt sich darauf, dass mehrere vollständige Teilnehmer die Laufzeit hosten und die Synchronisierung starten. Die Daten können über diese Teilnehmer übertragen werden, da sie die Multimaster-Synchronisierungsmetadaten speichern und diese Metadaten an jeden anderen vollständigen Teilnehmer weitergeben können. Partielle Teilnehmer können an Peer-to-Peer-Szenarien nicht beteiligt sein, da sie die Metadaten nicht verarbeiten und die Laufzeit nicht hosten können. Einige Beispiele partieller Teilnehmer sind Laufwerke in Form von USB-Memory Sticks und Mobiltelefone, die über Datenspeicherfunktionen verfügen.
Die folgende Abbildung zeigt, wie ein vollständiger Teilnehmer, wie z. B. ein Computer, mit einem partiellen Teilnehmer, wie beispielsweise einem Mobiltelefon, synchronisiert wird. Der vollständige Teilnehmer listet die Änderungen auf der Seite des partiellen Telnehmers auf oder filtert diese und speichert die Metadaten auf dem partiellen Teilnehmer. Dies ermöglicht es jedem beliebigen anderen vollständigen Teilnehmer, diesen partiellen Teilnehmer zu synchronisieren.
Vollständiger Teilnehmer, der mit einem partiellen Teilnehmer synchronisiert
.gif)
Einfacher Teilnehmer
Ein einfacher Teilnehmer speichert keine Metadaten, kann die Laufzeit nicht hosten und verfügt möglicherweise auch nicht über eine Änderungsnachverfolgungsfunktion. Stattdessen verlässt sich ein einfacher Teilnehmer darauf, dass ein vollständiger Teilnehmer alle Aufgaben hinsichtlich der Auflistung von Änderungen, der Übernahme von Änderungen sowie der Bearbeitung und Speicherung der Metadaten übernimmt. Da ein einfacher Teilnehmer nicht in der Lage ist, Metadaten zu speichern, kann er nur als Blattknoten in einer "Partnerschaft" mit einem vollständigen Teilnehmer fungieren, der Daten von und zu anderen Teilnehmern überträgt.
Die folgende Abbildung zeigt einen vollständigen Teilnehmer, der zum Speichern der Metadaten für einen einfachen Teilnehmer den Metadatenspeicherdienst verwendet und alle Synchronisierungsaufgaben für den einfachen Teilnehmer ausführt. Der Metadatenspeicher wird zur Nachverfolgung von Änderungen bezüglich des einfachen Teilnehmers verwendet, wird jedoch aufgrund der Speichereinschränkungen des einfachen Teilnehmers auf dem vollständigen Teilnehmer gespeichert.
Vollständiger Teilnehmer, der den Metadatenspeicherdienst verwendet, um einen einfachen Teilnehmer zu synchronisieren
.gif)
Siehe auch
Konzepte
Synchronisierungsanbieter
Metadatenverwaltung
Sicherheit Hinweis