Freigeben über


Diagramm der Objektbeziehungen im Modell-Designer

Die folgenden Diagramme stellen die Beziehungen zwischen den semantischen Objekten innerhalb eines Berichtsmodells sowie die Beziehungen zwischen semantischen Objekten und Datenquellensicht-Objekten (DSV) innerhalb eines Berichtsmodells dar.

Komponentendateien von Berichts-Modellen

Das folgende Diagramm stellt die Beziehungen zwischen den verschiedenen Komponentendateien dar, aus denen ein Berichtsmodell besteht.

Visuelle Darstellung der Komponenten eines Semantikmodells

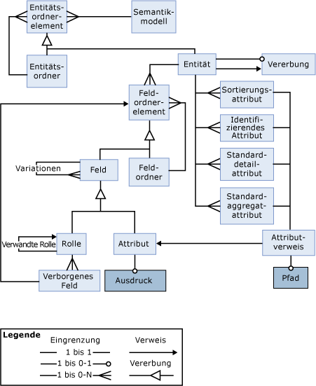
Semantische Objekte in Berichtsmodellen

Das folgende Diagramm stellt die Beziehungen zwischen den semantischen Objekten innerhalb eines Berichtsmodells dar.

Visuelle Darstellung der semantischen Objekte

Semantische Objekte und DSV-Objekte

Das folgende Diagramm stellt die Bindungen zwischen den semantischen Objekten und den DSV-Objekten innerhalb eines Berichtsmodells dar.

Bindungen (visuelle Darstellung)

Ausdrucksobjekte in Berichtsmodellen

Das folgende Diagramm stellt die Beziehungen zwischen den Ausdrucksobjekten innerhalb eines Berichtsmodells dar.

Visuelle Darstellung der Ausdrucksobjekte

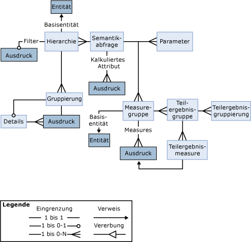
Abfrageobjekte in Berichtsmodellen

Das folgende Diagramm stellt die Beziehungen zwischen den Abfrageobjekten innerhalb eines Berichtsmodells dar.

Visuelle Darstellung von Abfrageobjektbeziehungen